健康与生命科学领域动态盘点(2026年1月)

目 录
一、政策法规
1. 国务院发布《中华人民共和国药品管理法实施条例》
2. 国家药监局发布《关于加强药品受托生产监督管理工作的公告》
3. 商务部等九部门发布《关于促进药品零售行业高质量发展的意见》
4. 北京市药监局发布《关于开展优化境外生产药品补充申请审评审批程序改革试点的通告》
5. 海南省药监局印发《海南省药品监督管理局关于支持生物医药研发服务平台建设的若干措施》
6. 天津市卫健委、市疾控局、市民政局联合发布《市卫生健康委市民政局 市疾控局关于深化医疗卫生机构与养老机构协议合作的通知》
7. 湖南省药监局发布《湖南省药品监督管理局新版医疗器械生产质量管理规范实施方案》
8. 湖北省人民政府印发《关于建设智慧化现代医疗体系的实施方案的通知》
9. 安徽省药监局印发《安徽省药品经营和使用质量监督管理办法实施细则的通知》
10. 江西省药监局印发《江西省两品一械分类分级管理办法(试行)》
二、监管动态
1. 上海好药师向善大药房因发布虚假广告和未经审查发布广告被行政处罚
2. 某定点医疗机构因超标准收费违规使用医保基金被行政处罚
3. 东莞康华医院某医务人员因违反医疗执业规范被行政处罚
三、行业热点
1. 博瑞生物与中国建设银行苏州分行签署商业秘密质押融资协议
2. 康华生物拟收购纳美信生物100%股权,收购价格合计不高于约6.3亿元人民币
四、实务解析--医疗器械企业经营合规常见问题概述
一、政策法规
01
国务院发布《中华人民共和国药品管理法实施条例》
2026年1月16日,中华人民共和国国务院令第828号公布修订后的《中华人民共和国药品管理法实施条例》,该条例已于2025年12月31日国务院常务会议通过。该规定自2026年5月15日起施行。
政策解读:《条例》从以下几个方面完善了相关制度:一是支持以临床价值为导向的药品研制和创新,鼓励研究和创制新药,支持新药临床推广和使用。二是加强药品研制管理。明确药物非临床安全性评价研究机构资格认定程序,细化药物临床试验管理要求,规定符合中药特点的研制管理要求。三是优化药品注册审评审批流程。设立突破性治疗药物程序等药品上市注册加快程序,明确药品再注册程序,规定处方药、非处方药转换机制。四是对符合条件的儿童用药品、罕见病治疗用药品给予市场独占期,对含有新型化学成份的药品等进行数据保护。五是细化药品上市许可持有人的责任。要求药品上市许可持有人建立健全药品质量保证体系、药物警戒体系,全面评估药品生产过程中的变更对药品质量的影响,定期对药品开展上市后评价。
02
国家药监局发布《关于加强药品受托生产监督管理工作的公告》
2026年1月6日,国家药品监督管理局2025年第134号发布《关于加强药品受托生产监督管理工作的公告》,本公告自发布之日起执行,要求进一步加强上市药品委托生产监管,督促委托生产的持有人和受托生产企业共同履行保障药品质量的义务,不断提升药品质量保障水平。
政策解读:《关于加强药品受托生产监督管理工作的公告》支持创新药、临床急需药品等品种开展委托生产,鼓励参与研发并实现品种上市、具备相应生产能力、高水平、专业化的合同研发生产型受托生产企业(CDMO)发展,支持其接受委托生产,支持同一集团内执行统一质量管理体系的企业之间委托生产药品,并在《关于加强药品受托生产监督管理工作的公告》相关条款中明确了具体的支持政策。通过这些措施,引导质量管理水平高的持有人和专业化的CDMO企业开展委托生产,进一步保障药品质量安全,促进创新产品上市,满足公众用药需求。
03
商务部等九部门发布《关于促进药品零售行业高质量发展的意见》
1月15日,商务部等9部门联合印发《关于促进药品零售行业高质量发展的意见》(商消费函【2026】12号),以打造服务人民医药健康需求的“健康驿站”为核心,坚持政府引导与市场主导相结合、创新驱动与规范发展并重,积极优化政策环境,培育和壮大经营主体,推动药品零售行业专业化、集约化、数字化、规范化发展,增强内生动力,激发市场活力,推动高质量发展,更好满足人民群众医药健康需求。
政策解读:我国医药零售行业正处于创新转型的关键时期,需要推动其从传统药品销售向综合性健康服务转型,强化专业服务、健康促进与应急保供等功能,将其打造成贴近社区、服务百姓的“健康驿站”,提升全民健康保障体系的韧性与可及性。《关于促进药品零售行业高质量发展的意见》提出5方面重点举措。一是完善药事服务,推动药店从“药品销售终端”向“健康服务驿站”转型。二是创新健康服务,进一步强化零售药店的健康服务功能定位,更好服务人民医药健康需求。三是强化应急服务,打造药品保供的终端网络。四是优化行业结构,达到提升行业供应链效率的目的。五是规范行业秩序,促进行业诚信经营、健康发展。
04
北京市药监局发布《关于开展优化境外生产药品补充申请审评审批程序改革试点的通告》
1月4日,为落实《国务院办公厅关于全面深化药品医疗器械监管改革促进医药产业高质量发展的意见》(国办发〔2024〕53号)和《北京市支持创新医药高质量发展若干措施(2025年)》有关要求,北京市药监局发布《关于开展优化境外生产药品补充申请审评审批程序改革试点的通告》。
政策解读:北京市药监局开展境外生产药品上市后变更前置服务试点,由药品注册处统筹,市药品审评检查中心具体承担申请接收、前置指导、资料立卷及检验启动等工作;前置注册检验由市药检院实施,中检院负责协调支持。境内责任人通过国家药监局药审中心“申请人之窗”提交申请,并邮寄资料光盘,首次申报可暂不提供完整稳定性研究资料,允许与前置服务并行开展。市药品审查中心对资料进行审查,存在一般性缺陷的,一次性告知补正内容,境内责任人须在20个工作日内完成补充并重新提交(稳定性资料除外)。审查通过后启动前置检验,责任人应在5个工作日内送样,并提前与药检院沟通检验细节。如市药检院无法承担,由中检院协调其他口岸机构检验。持有人须在申请接收后55个工作日内补交完整稳定性资料。立卷通过后,正式申报资料须与前置服务最终版一致。若存在实质性缺陷、超期未补正或主动放弃,服务将终止,但完善后可再次申请。
05
海南省药监局印发《海南省药品监督管理局关于支持生物医药研发服务平台建设的若干措施》
1月23日,海南省药品监督管理局印发《海南省药品监督管理局关于支持生物医药研发服务平台建设的若干措施》,该措施深入贯彻落实省委、省政府关于推动生物医药产业高质量发展的决策部署,充分发挥药监部门在构建海南自贸港生物医药产业生态中的服务与保障作用,加速培育和形成新质生产力,现就支持布局建设药品和医疗器械概念验证中心、中试验证平台、共享柔性智造平台。
政策解读:为落实海南省委、省政府推动生物医药产业高质量发展的决策部署,助力自贸港构建产业生态、破解研发转化“断链”痛点、培育新质生产力,海南省药监局出台措施支持药品和医疗器械研发服务平台建设。措施以规划为引领,编制建设指引、推动特色差异化布局,构建“研发+中试+制造”全链条体系;强化资源整合,建立协同推荐机制、深化“政产学研用”融合;优化监管服务,推行“专人专班”辅导、创新审评审批绿色通道;赋能成果转化,搭建供需对接桥梁、支持标准制定与监管科学研究;聚焦人才引育,打造监管实训基地、强化高层次人才保障;完善评估机制,建立绩效评价体系并宣传典型案例,全方位激发平台活力,助力海南自贸港生物医药产业集聚高质量发展。
06
天津市卫健委、市疾控局、市民政局联合发布《市卫生健康委 市民政局 市疾控局关于深化医疗卫生机构与养老机构协议合作的通知》
1月26日,天津市卫健委、市民政局、市疾控局联合发布《市卫生健康委 市民政局 市疾控局关于深化医疗卫生机构与养老机构协议合作的通知》,该协议深入贯彻党的二十届三中全会精神,促进医养结合发展,要求医疗卫生机构与养老机构双方根据机构资质和服务需求,依法依规开展协议合作,依法依规提供嵌入式服务。相关医疗卫生机构在落实协议合作过程中,要切实落实诊疗规范和行业标准,加强医疗质量安全管理。
政策解读:该政策聚焦医养结合高质量发展,明确医疗卫生机构与养老机构需依法依规开展协议合作,服务人员需具备相应执业资格,医疗机构做好医师多点执业备案,规范嵌入式服务及医疗质量安全管理。以老年人健康需求为核心,合作内容涵盖基本公共卫生、疾病诊疗、康复护理、中医药等服务,支持基层医疗机构为签约养老机构65岁及以上老人提供年度集中上门体检,有条件的可提供上门医疗卫生服务。鼓励养老机构主动对接各类医疗机构,创新合作机制,可将内设医疗卫生机构托管给合作方,实现双方签约合作服务100%覆盖,切实满足老年人多层次多样化健康养老需求。
07
湖南省药监局发布《湖南省药品监督管理局新版医疗器械生产质量管理规范实施方案》
1月27日,湖南省药品监督管理局根据《国家药监局关于发布医疗器械生产质量管理规范的公告》(2025年第107号)要求,新版《医疗器械生产质量管理规范》实施方案将于2026年11月1日起正式施行。为确保新版《医疗器械生产质量管理规范》平稳落地、有效实施,结合本省医疗器械监管和产业发展实际,湖南省药品监督管理局制定了《新版医疗器械生产质量管理规范实施方案》。
政策解读:为落实国家新版《医疗器械生产质量管理规范》要求,保障公众用械安全、推动产业高质量发展,湖南省制定实施方案,明确2026年11月1日前全省相关企业100%完成质量管理体系升级,实现与新规无缝接轨。方案聚焦宣贯培训、企业自查整改、监管效能提升三大任务,分三阶段推进:1-4月分级分类开展线上线下培训,覆盖全行业关键岗位;4-10月企业对照自查要点完成自查整改并上传报告;1-10月监管部门同步开展帮扶指导,摸清整改进度,11月起将新规实施纳入重点监管,从严整治高风险产品、重点企业违法违规行为。同时要求各级监管部门压实责任、精准服务,分季度报送工作情况,总结推广典型经验,确保过渡期各项任务落地见效。
08
湖北省人民政府印发《关于建设智慧化现代医疗体系的实施方案的通知》
1月9日,湖北省人民政府发布湖北省人民政府办公厅印发《关于建设智慧化现代医疗体系的实施方案》的通知,该方案以深入贯彻落实习近平总书记关于健康中国建设的重要论述和考察湖北重要讲话精神,践行以人民为中心的发展思想,落实健康优先发展战略,坚持共建共治共享原则,到2027年基本建成智慧化现代医疗体系,有力解决人民群众“看病难、看病贵、看病繁”问题,制定本实施方案。
政策解读:智慧化现代医疗体系是“健康中国”战略与“数字中国”建设深度融合的必然选择,是群众健康需求和医疗服务优化相互促进的有效举措,对健康湖北建设具有战略性、基础性、引领性作用。“十五五”时期,是健康湖北建设乘势而上、整体跃升的关键时期,湖北将统筹发挥科教资源富集、医疗实力雄厚、产业生态良好的优势,以智慧化现代医疗体系建设为突破口,着力破解优质医疗资源总量不足、分布不均、服务覆盖不足等重大现实问题,为群众提供更加公平可及、系统连续、优质高效的医疗卫生服务,推动建设更高水平健康湖北。
09
安徽省药监局印发《安徽省药品经营和使用质量监督管理办法实施细则》
1月4日,安徽省药品监督管理局印发《安徽省药品经营和使用质量监督管理办法实施细则》这是安徽省药监局贯彻落实《国务院办公厅关于全面深化药品医疗器械监管改革促进医药产业高质量发展的意见》《药品经营和使用质量监督管理办法》(国家市场监管总局令第84号)等规章、文件的政策举措,旨在进一步加强我省药品经营使用环节监管,促进药品流通行业高质量发展。
政策解读:《安徽省药品经营和使用质量监督管理办法实施细则》共6章57条,涵盖总则、经营许可、经营管理、药品使用质量管理、监督检查、附则六部分。其一,落实“放管服”改革,从企业现代物流升级、分立兼并、委托储运、异地设库、远程药学服务、自助售药机设置等方面细化措施,支持药品经营企业转型升级,激发市场活力。其二,坚持“统一标准、分级管理”,明确各级监管部门职责,强化执法协同,规范检查计划制定与结果处置流程,保障监管科学规范。其三,细化医疗机构药品使用质量管理要求,纳入规范药房(库)建设标准,固化制度、设施配备、追溯落实等长期有效做法,为规范医疗机构药品使用提供制度保障。
10
江西省药监局印发《江西省两品一械分类分级管理办法(试行)》
1月12日,江西省药监局印发《江西省两品一械分类分级管理办法(试行)》,本办法自2026年2月15日施行。本办法适用于江西省药品监督管理部门对江西省行政区域内药品生产单位、药品经营企业、医疗器械生产企业、化妆品生产企业实施分类分级管理。目的为强化药品、医疗器械、化妆品(以下简称两品一械)风险管理,科学有效实施监管,保障两品一械安全。
政策解读:《江西省两品一械分类分级管理办法(试行)》旨在强化药品、医疗器械、化妆品全生命周期风险管理,提升监管科学性与精准性。办法将相关企业按产品风险划分为不同类别:药品生产/经营企业分Ⅰ至Ⅲ类,医疗器械生产企业分一至四级,化妆品生产企业分Ⅰ、Ⅱ类;同时依据监督检查、产品质量、处罚记录等指标,对企业质量管理体系评定为A至D级。监管频次与方式据此动态调整,如高风险Ⅰ类药品生产企业中,D级企业每年接受4次检查,而低风险Ⅲ类A级企业每五年仅抽查一次。办法强调依托智慧监管平台实现自动评级,并推行“综合查一次”制度,减轻企业负担。企业应主动配合并持续改进质量管理,切实履行主体责任。该机制实现了“风险分类+信用分级”双维联动,推动监管资源优化配置和安全风险有效防控。
二、监管动态
01
上海好药师向善大药房因发布虚假广告和未经审查发布广告被行政处罚
2026年1月12日,上海市松江区市场监督管理局出具沪市监松处〔2026〕272025006218号《行政处罚决定书》,显示当事人就其在“好药师向善大药房”电子商铺上架的“黄连上清片”作出“益气、固表、自汗恶风”的表述,宣传该产品功能主治为“散风清热,泻火止痛。用于风热上攻、肺胃热盛所致的头晕目眩、暴发火眼、牙齿疼痛、口舌生疮、咽喉肿痛、耳痛耳鸣、大便秘结、小便短赤”,但实际该药品并无“益气、固表、自汗恶风”的作用和效果。同时,当事人发布该药品“益气、固表、自汗恶风”内容的广告未经审查。
监管部门认为当事人的行为属于《中华人民共和国广告法》规定的发布虚假广告以及未经审查发布药品广告,根据《中华人民共和国行政处罚法》以及《中华人民共和国广告法》相关规定,对其作出罚款的行政处罚。
02
某定点医疗机构因超标准收费违规使用医保基金被行政处罚
2026年1月27日,东莞市虎门镇人民政府出具东医保罚字〔2026〕第03003号《行政处罚决定书》,显示当事人于2023年12月30日至2024年12月30日期间存在“超标准收费”违规使用医保基金支出的行为,并于2025年6月30日退回相应金额至东莞市医疗保障事业管理中心账户。
监管部门认为当事人的上述行为违反了《医疗保障基金使用监督管理条例》第十五条有关“定点医药机构及其工作人员不得超标准收费”的规定,并根据《医疗保障基金使用监督管理条例》第三十八条对该定点医疗机构作出罚款的行政处罚。
03
东莞康华医院某医务人员因违反医疗执业规范被行政处罚
2026年1月26日,东莞市卫生健康局出具东卫医罚〔2025〕1900043号《行政处罚决定书》,显示经广东省医学会医疗事故技术鉴定,东莞康华医院及其医务人员对某患者的诊疗行为构成一起一级甲等医疗事故,医方承担主要责任。其中,医师彭某违反了《中华人民共和国医师法》第二十三条第(二)项“医师在执业活动中履行下列义务:(二)遵循临床诊疗指南,遵守临床技术操作规范和医学伦理规范等;”的规定。同时,医师彭某在东莞康华医院急诊科工作时未参加住院医师规范化培训并考核合格,违反了《〈急诊科建设与管理指南(试行)〉的通知》第四十条“开展住院医师规范化培训的地区,急诊医师应当经过规范化培训并考核合格”的规定,属于违反了医疗执业规范的行为。监管部门根据《中华人民共和国医师法》第五十五条第(五)项相关规定,对医师彭某作出通报批评以及责令暂停9个月执业活动的行政处罚。
三、行业热点
01
博瑞生物与中国建设银行苏州分行签署全省首单商业秘密质押融资协议
近期,苏州自由贸易试验区新闻中心宣布,博瑞生物医药(苏州)股份有限公司与中国建设银行苏州分行商业秘密质押融资签约仪式在苏州自贸片区举行,标志着片区探索无形资产融资新模式的实践迈出坚实一步。商业秘密质押融资不同于股权融资或资产出售,既能够缓解医药生物公司的资金紧张局面,又切实激活了企业的无形资产,使‘核心秘密’转化为‘发展红利’。”此次双方成功签署商业秘密质押融资协议,打破了医药生物企业的核心技术无法转变为现金流的融资瓶颈,在严守商业秘密安全底线的前提下,打破无形资产与金融资本之间的壁垒,让企业的核心技术从“隐形资产”转变为“可质押、可变现”的金融资产,实现“保护”与“利用”的双重目标。
02
康华生物拟收购纳美信生物100%股权,收购价格合计不高于约6.3亿元人民币
1月28日,成都康华生物制品股份有限公司(以下简称"康华生物")发布公告称拟增资及受让纳美信(上海)生物科技有限公司(以下简称"纳美信")股权,双方已签订的《投资意向书》,交易相关各方将就核心的交易条件、交易金额等进行商讨,并履行各自审批程序,决定是否签署正式投资协议等文件。康华生物拟分期认购纳美信新增注册资本并受让纳美信现有股东所持纳美信股权,上述交易完成后康华生物将合计持有纳美信100%的股权,纳美信外部机构投资者包括上海生物医药基金和恩然创投。如果对应里程碑均达成,康华生物最终的股权收购价格合计不高于约6.3亿元人民币。
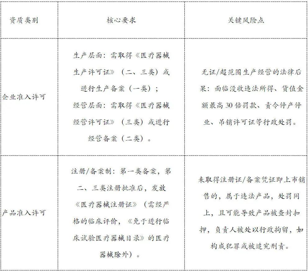
四、实务解析--医疗器械企业经营合规常见问题概述
一、资质合规

二、采购与销售合规
(一)采购合规

1.供应商管理合规:企业内部应当建立有效的供应商管理体系并实施动态管理,对供应商进行资质审核(营业执照、生产/经营许可证、产品注册证等)。
2.合规订立采购合同:条款中需明确质量要求、技术标准、验收方式、质量责任及追溯条款。同时,采购人员不得以明示或暗示的方式索取利益、回扣,或接受法律法规禁止的商业贿赂行为。
3.建立销售记录制度:进货查验记录和销售记录应当真实、准确、完整和可追溯,满足《医疗器械经营质量管理规范》(GSP)要求。记录事项包括:医疗器械的名称、型号、规格、数量;医疗器械的生产批号、使用期限或者失效日期、销售日期;医疗器械注册人、备案人和受托生产企业的名称;供货者或者购货者的名称、地址以及联系方式;相关许可证明文件编号等。
(二)销售合规
1.合法渠道销售药品:只能销售给具有合法资质的经营企业或使用单位,严禁向无证单位或个人销售。
2.遵守“两票制”:在实施“两票制”的地区(主要针对公立医院采购),需严格规范开票流程,确保票据链条合规。
3.反商业贿赂及不正当竞争:严禁以任何名义给予采购方、使用单位及相关人员回扣、财物或其他不正当利益。企业内部需建立严格有效的《反商业贿赂管理制度》,并加强员工培训。
三、生产及广告合规
(一)生产合规
1.生产条件
(1)有与生产的医疗器械相适应的生产场地、环境条件、生产设备以及专业技术人员;
(2)有能对生产的医疗器械进行质量检验的机构或者专职检验人员以及检验设备;
(3)有保证医疗器械质量的管理制度;
(4)有与生产的医疗器械相适应的售后服务能力;
(5)符合产品研制、生产工艺文件规定的要求。
生产条件发生变化,不再符合医疗器械质量管理体系要求的,医疗器械注册人、备案人、受托生产企业应当立即采取整改措施;可能影响医疗器械安全、有效的,应当立即停止生产活动,并向原生产许可或者生产备案部门报告。
2.健全生产流程
建立健全与所生产医疗器械相适应的质量管理体系并保证其有效运行;严格按照经注册或者备案的产品技术要求组织生产,保证出厂的医疗器械符合强制性标准以及经注册或者备案的产品技术要求。
委托生产医疗器械的,医疗器械注册人、备案人应当对所委托生产的医疗器械质量负责,并加强对受托生产企业生产行为的管理,保证其按照法定要求进行生产。医疗器械注册人、备案人应当与受托生产企业签订委托协议,明确双方权利、义务和责任。受托生产企业应当依照法律法规、医疗器械生产质量管理规范、强制性标准、产品技术要求和委托协议组织生产,对生产行为负责,并接受委托方的监督。
3.留存记录
生产记录、检验记录、灭菌记录等必须真实、完整、可追溯,保存期限不得少于医疗器械规定使用期限届满后5年或永久;制作符合法律法规要求的说明书、标签。说明书、标签的内容应当与经注册或者备案的相关内容一致,确保真实、准确。
(二)广告宣传合规
1.监管获批:发布医疗器械广告,应当在发布前由省、自治区、直辖市人民政府确定的广告审查机关对广告内容进行审查,并取得医疗器械广告批准文号;未经审查,不得发布。省级以上人民政府药品监督管理部门责令暂停生产、进口、经营和使用的医疗器械,在暂停期间不得发布涉及该医疗器械的广告。
2.内容合规:广告内容必须与注册证/备案凭证内容一致,不得含有表示功效、安全性的断言或保证;不得说明治愈率或有效率;不得与其他产品功效对比;不得利用广告代言人推荐证明等。同时,发布医疗器械广告须符合《药品、医疗器械、保健食品、特殊医学用途配方食品广告审查管理暂行办法》《医疗器械广告审查办法》等法律法规。
3.形式合规:医疗器械广告的内容应当以药品监督管理部门批准的注册证书或者备案凭证、注册或者备案的产品说明书内容为准。医疗器械广告涉及医疗器械名称、适用范围、作用机理或者结构及组成等内容的,不得超出注册证书或者备案凭证、注册或者备案的产品说明书范围。推荐给个人自用的医疗器械的广告,应当显著标明“请仔细阅读产品说明书或者在医务人员的指导下购买和使用”。医疗器械产品注册证书中有禁忌内容、注意事项的,广告应当显著标明“禁忌内容或者注意事项详见说明书”。
四、招投标合规
1.提供真实的投标文件,确保投标产品注册证、企业资质、授权文件等真实、有效、在有效期内。虚假材料将导致中标无效、列入不良记录、市场禁入。排除“以他人名义投标”、“串标围标”情形。
2.建立规范的投标制度,依照法律规定制定、修改、提交投标文件;设备/试剂购销模式由医院或医疗机构等)自主选择,不附加任何条件。
3.建立反商业贿赂制度体系,制定防范商业贿赂风险的管理制度、业务流程及反腐败合规标准条款等,将禁止商业贿赂写入员工手册,每年进行员工培训,确保公司的反商业贿赂管理制度和相关内控措施得到有效落实;
4.特别关注免费投放、免费租赁、捐赠设备、捐赠形式返利、捆绑销售/附条件销售等敏感字样,向医疗机构进行公益性捐赠时严格遵守捐赠流程,不得带有营利目的,且不与采购挂钩,禁止单位或个人以捐赠换取经营利益。
5.加强财务合规,严格按照会计准则确定财务科目列项,构成销售返利的,应如实入账,并就相关激励政策或明示折扣条件在协议中明确约定。
五、其他合规问题
1.产品上市后监管与不良事件监测与报告,建立产品上市后监管与不良事件监测与报告相关制度,依法及时报告不良事件,不得瞒报、漏报。发现缺陷产品,必须立即启动召回程序,并向监管部门报告。
2.设立合规部门/岗位,由专人负责统筹、监督、培训,确保合规要求落地。
3.建立制度与流程:通过制定《质量管理手册》《合规管理制度》《反商业贿赂政策》等文件,建立内部标准化制度流程。
4.定期审计与培训,对全体员工(特别是销售、市场、采购人员)进行常态化、案例化的合规培训。
5.建立风险应急机制:制定应对政府检查、产品质量问题、商业贿赂调查等突发事件的预案。
6.借助外部专业力量:咨询药械监管领域的律师及咨询机构,及时获取法规解读和风险预警。
最后,本文仅以“医疗器械企业经营合规常见问题”为视角,浅析医疗器械企业经营合规的部分监管要点。如医疗器械企业需实际开展内控合规治理工作,建议委托专业的法律机构协助开展,避免因违反法律、行政法规及监管要求而产生法律风险及经济损失。
特别声明
vsport体育律师整合《健康与生命科学领域动态盘点》的目的仅为帮助客户及时了解健康与生命科学领域的最新动态和发展,上述有关信息不应被看作是特定事务的法律意见或法律依据,上述内容仅供参考。
如您对上述内容有任何问题或建议,请与vsport体育的下列人员联系:
北京总部
电话:+86 10 6502 8888
地址:北京市朝阳区东三环中路5号财富金融中心12层
邮编:100020
本期主编:颜麟、潘勇、马涛
编委会成员:曹昱明、王心萍、白玉婧、王姝琪、杨琳、佘焕滢








