新疆棉花事件及棉纺企业在中美冲突下的生存之道

一 、新疆棉花事件的背景梳理
2021年3月24日,瑞典服装品牌H&M集团在网站上发布的一份名为《H&M集团关于尽职调查的声明》引发国民热议,其中明确指出“H&M集团对民间社会组织和媒体的报道深表关切,其中包括对新疆维吾尔自治区的强迫劳动指控和对种族宗教少数群体的歧视。”声明中进一步表示,由于在该地区进行可靠的尽职调查变得越来越困难,BCI(“良好棉花发展协会”)决定暂停在新疆的BCI棉花许可,H&M集团也不与位于新疆的任何服装制造工厂合作,也不从该地区采购产品/原材料。[1]

无独有偶,近些年,新疆棉、新疆企业实体乃至中国的实体越来越多的遭受到来自国外政府的制裁和非政府组织的限制。在这场“双管齐下”的经济和政治博弈背后,也反映出以美国为首的西方国家对我国出口管制和经济制裁的常态化趋势。2021年1月13日,美国海关及边境保护局(CBP)发布了一则关于“新疆被强迫的劳动力所制造的产品的暂扣令(Withhold Release Order)”,将在美国境内的所有口岸扣留源自中国新疆产地的棉花和番茄。CBP声称该暂扣令的颁布的法律依据是联邦法规U.S.C. 19 1307中关于“强迫劳动”的规定,出于人权考虑,其坚决不容忍美国供应链中的任何形式的强迫劳动,不会容忍中国政府对现代奴隶制的剥削,以低于公平市场价值的价格向美国进口商品。本次暂扣令针对的是棉花和西红柿及其在新疆地区全部或部分生产的下游产品,其中包括在新疆地区以外生产的,包含这些投入的下游产品。这些产品包括服装,纺织品,番茄种子,番茄罐头,番茄酱以及其他用棉花和番茄制成的商品。进口商有责任确保其试图进口的产品在其供应链中的任何环节(包括原材料的生产或收割)都不存在强迫劳动。这是CBP自2021财年年初以来发布的第四份暂扣令,也是第二份针对来自新疆的产品的暂扣令。CBP在2020财年发布的13份暂扣令中,有8份涉及中国强迫劳动生产的产品。[2] 本次暂扣令是美国针对新疆采取的最大规模的进口禁令,相比于2020年12月的对新疆生产建设兵团(XPCC)的棉花和棉制品的货物的暂扣令[3],其实施对象不仅限于以往的新疆实体企业或者关联实体,而是整个新疆地区,由此可见美国对新疆的出口管制力度逐渐加大。

早于2020年7月,美国政府发布了一项警告,即《新疆供应链合规咨询意见》(Xinjiang Supply Chain Business Advisory)。该意见由美国国务院、财政部和国土安全部联合发布,以《联合国工商业与人权指导原则》(UN Guiding Principles on Business and Human Rights)为幌子,编造新疆存在强迫劳动等虐待行为,鼓励企业在交易时应当额外注重对银行、金融机构以及交易是否涉及强迫劳动的尽职调查,提示企业与新疆实体企业进行交易的声誉、经济和法律风险。该意见还指出了三种主要的供应链监管类型:(1)协助为中国政府开发监控新疆的监视工具;(2)依赖于在供应链中涉及强迫劳动的新疆或中国其他地方的工厂提供的劳力或货物; (3)协助建设用于拘留维吾尔人和其他穆斯林少数群体成员的拘留设施,和/或协助建设使少数群体遭受强迫劳动的与受中国政府补贴的企业紧邻的制造设施。[4]

美国暂扣令和咨询意见的发布,直接影响是相关企业迫于美国政府的压力,减少贸易中不必要的麻烦,决定在供应链中直接明确禁用新疆棉花,并要求上游供应商提供“棉花原产地证明”。美国的政策牵涉到全球所有和棉纺企业相关的产业链,很多品牌商开始调整采购布局。加之在实践中,因中国产的棉花很难区分具体原产地,这也促使国际品牌商可能进一步拒绝使用中国棉花。[5]很明显,美国此举无疑使得国际品牌商联合封杀新疆棉花,此举不仅打压了我国新疆地区棉花产业的发展,损害我国新疆从事棉花生产的企业和劳动者的经济利益和声誉,而且也影响了整个中国的棉花和纺织产业的健康发展,也不利于全球棉花生产、棉纺工业和服装产业的长远发展。
近些年美国政府“打新疆牌”的措施梳理
除了政府部门,美国等西方国家也借助“非政府组织”和媒体等对新疆棉花事件进一步煽风点火。瑞士良好棉花发展协会(BCI)在本次事件中带头抵制新疆棉花,其自诩是世界上最大的棉花可持续发展非营利组织,制定了所谓的环保标准,并提倡体面劳动。2020年10月,BCI宣称新疆地区存在强迫劳动和侵犯人权的情况,须立即通过吊销或拒绝BCI许可证来处理。[10]更有一批所谓的人权组织,例如维吾尔族人权项目、人权观察、公平劳工协会、国际劳工权利论坛等,打着人权的幌子,纷纷无端抹黑新疆,开展涉及抹黑新疆的宣传活动。一些媒体机构,例如美国有线电视新闻网(CNN)、澳大利亚战略政策研究所(ASPI)、英国广播公司(BBC)等也冲在“强迫劳动”抹黑行动的前列。满嘴各种主义,实则金钱为先,起底这些非营利性政府组织,其背后少不了“金主”的支持。BCI的资助主体是美国国际开发署(USAID),维吾尔族人权项目、人权观察的资助主体是美国国家民主基金会(该基金会大半资金由美国政府提供,是美国非政府组织中的“龙头老大”)。政府、非政府组织、媒体构成了一条完整的“产业链”,彼此配合,意图绞杀新疆乃至中国的棉纺产业。
二 、美国所谓“强迫劳动”之法律依据
关于“强迫劳动”,美国1930年关税法第307节(19 U.S.C.§1307)明确规定,是指“任何人并非出于自愿,在不履行即可能遭受处罚的威胁下,被强制要求提供的劳动或服务。” 在任何外国全部或部分由受刑事制裁的罪犯劳工(“convict labor”)或/和强迫劳工(“forced labor”)或/和契约劳工(“indentured labor”)开采、生产或制造的所有货物、物品和商品均无权进入美国的任何港口,特此禁止进口,财政部长被授权和指示制定执行本规定所需的条例。[11]
19 U.S.C.§1307
All goods, wares, articles, and merchandise mined, produced, or manufactured wholly or in part in any foreign country by convict labor or/and forced labor or/and indentured labor under penal sanctions shall not be entitled to entry at any of the ports of the United States, and the importation thereof is hereby prohibited, and the Secretary of the Treasury is authorized and directed to prescribe such regulations as may be necessary for the enforcement of this provision.
“Forced labor”, as herein used, shall mean all work or service which is exacted from any person under the menace of any penalty for its nonperformance and for which the worker does not offer himself voluntarily.
该法律是本次暂扣令的实施法律依据,如果美国海关边境保护局(CBP)有理由相信进口到美国口岸的棉花或番茄及相关制品系产自新疆地区,海关人员可扣留这些产品,包括在第三国转运或者加工后的产品,禁止产自该地区的产品进口至美国的任何口岸。2016年2月24日,奥巴马总统签署了《2015年贸易便利化和贸易执法法案》(又称H.R.644法案),该法律废除了19 USC§1307中的“消费需求”这一除外条款。该条款允许当在美国生产的产品数量不足以满足美国的国内消费需求的情况下,允许某些强迫劳动生产的商品的进口。废除该“消费需求”例外,强化了CBP防止强迫劳动制成的产品进口到美国的能力。[12]
关于“强迫劳动”,美国海关边境保护局专门明确了以下几个要点:
(1) CBP根据有关特定制造商/出口商和特定商品的信息行事,通常不会针对有问题的国家或地区的整个产品线或行业。
(2)CBP会与美国移民和海关执法局以及其他参与调查的美国政府机构合作,调查有关强迫劳动的指控。
(3)CBP鼓励贸易界的利害关系方仔细检查其供应链,以确保其进口到美国的货物不是以完全或部分奴役劳工、罪犯劳工、契约劳工、契约童工或者强迫劳动的形式开采、生产或制造的。
(4)CBP法规规定,任何有理由相信强迫劳动生产的产品正在或可能被进口到美国的人,都可以将其获知的信息传达给CBP的任何港口负责人或专员(美国联邦法规19 CFR§12.42)。
就本次暂扣令来看,CBP已经突破了常规的做法,将实施对象扩大到整个地区的整个行业,也反映出了美国对中国出口管制和制裁的进一步严厉化态势。像H&M、耐克等跨国企业为避免不必要的尽调成本和规避贸易中的供应链风险,直接采取“一刀切”的做法,拒绝使用新疆棉花,这一做法显然是美国政府所希望看到的场景,但是这一激进的做法必然会引起中国国民的不满。美国的合规完成了,却以可能丧失整个中国市场为代价,这种模式的合规处理显然是不明智的。
三 、跨国企业和中国棉纺织企业的生存之道
面对日益复杂的国际环境,中西方国家的政治和经济博弈的态势,企业在国内外贸易中的合规的重要性不言而喻。为了避免落入美国等西方国家的制裁陷阱,中国企业应提前熟悉美国的出口管制规则,提前做好战略布局和预备方案,跨国企业也应该建立灵活的合规体系,合理地调整企业的战略布局,避免一刀切。
(一)充分利用中国政府的反制裁之道
随着美国对我国的出口管制制裁的日益频繁,中国政府也相应地出台了一系列的法律法规来予以回击。2020年9月19日中华人民共和国商务部公布了《不可靠实体清单规定》,2020年10月17日十三届人大常委会第二十二次会议表决通过了《出口管制法》,于2020年12月1日起实施。2021年1月9日,商务部公布了《阻断外国法律与措施不当域外适用办法》(简称“阻断办法”)。该阻断办法是我国针对美国的“实体清单”“长臂管辖”之后的第三项措施,也反映出了我国阻断、反制立法的日益完善化和常态化的趋势,以及保护国家利益和人民利益的决心。
《阻断办法》第二条明确规定了适用范围,即“适用于外国法律与措施的域外适用违反国际法和国际关系基本准则,不当禁止或者限制中国公民、法人或者其他组织与第三国(地区)及其公民、法人或者其他组织进行正常的经贸及相关活动的情形”。从适用范围,可以看出该办法的出台主要是阻断外国的次级制裁措施。以美国为例,美国的一级制裁制裁的前提是交易主体是“美国人”或者交易具有“美国因素”,而二级制裁专门制裁非美国公司和个人,而且适用于与美国不存在联系的非美国公司和个人。[13]关于阻断目标,即“不当”的域外适用, 《阻断办法》第6条明确规定了“四项综合评估要素”,包括(1)是否违反国际法和国际关系基本准则;(2)对中国国家主权、安全、发展利益可能产生的影响;(3)对中国公民、法人或者其他组织合法权益可能产生的影响;(4)其他应当考虑的因素。该综合要素既是中国政府的评估标准,也是中国公民、企业申报前自查是否属于受理范围的标准。
《阻断办法》为我国企业和依据中国法律设立的跨国企业描绘了清晰的权益救济路线,即当相关企业权益受到外国法律和措施的域外效力不当侵犯的时候,应该如何自保并请求行政和司法救济。中国公民、企业在遇到外国法律与措施不当域外适用时,应当在30日内向国务院商务主管部门如实报告有关情况。主管部门会在评估外国法律与措施是否存在不当域外适用之后,通过相关的措施包括发布不得承认、不得执行、不得遵守的禁令,豁免遵守禁令(根据企业书面申请)、采取必要的反制措施,同时当事人也可以寻求司法救济(因遵守禁令内的外国法律和措施而侵害其权益提出诉讼),因不履行禁令遭受损失的,政府有关部门可视具体情况给予必要的支持。[14]
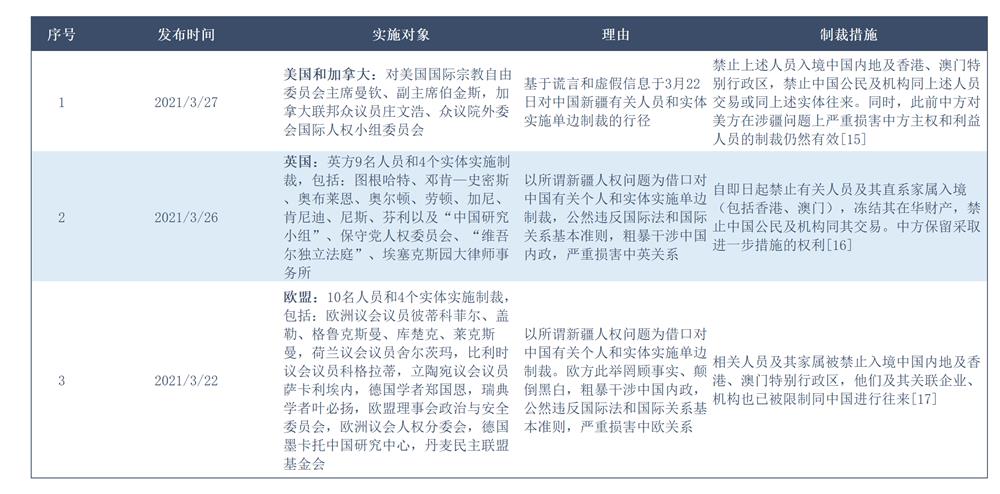
同时,中国外交部也积极采取了反制措施,发布了制裁清单。自2020年以来,中国外交部对美国、欧盟和英国共计宣布了8次制裁。关于涉及新疆问题的制裁梳理如下:
中国就“新疆问题”对西方国家的制裁清单梳理

(二)聘请专业的律师团队,积极抗辩,申请相关禁令的移除程序或需求美国法下的司法救济
反击美国的出口管制制裁,需要知己知彼,百战不殆。企业需要聘请熟悉美国法律的国内外专业律师团队或者相关专家,在被制裁事件发生后,及时评估风险,制定应对调查的方案,不放弃抗争,积极维护企业的权益。
无论是实体清单,SDN清单,还是海关暂扣令,美国的法律都规定了相应的移除程序。以美国的海关暂扣令为例,CBP明确在Fact Sheet中规定了“海关暂扣令的修改或撤销程序”(Modification/Revocation Processes):(1)暂扣令的修改:CBP确定受暂扣令约束的外国实体已经纠正了国际劳工组织(ILO)确定的所有11项强迫劳动指标,将暂停对该外国实体的暂扣令执法;(2)暂扣令的撤销:CBP确定暂扣令范围内的外国实体未从事强迫劳动的情况,并将该外国实体从暂扣令范围内删除。该程序的启动要求申请人向CBP提供证据证明国际劳工组织已确定的所有强迫劳动指标均已得到了纠正,包括但不限于:(1)证据表明产品不包含“强迫劳动”的指标因素;(2)证据表明政策、程序和控制措施到位以确保产品中包含的强迫劳动得以纠正;(3)由未经预先告知且独立的第三方审核员作出的产品中不涉及强迫劳动的证据;(4)提供制造商、工厂、农场和加工中心的位置的供应链地图。[18] 收到申请后,CBP将通过与申请人提问或者要求申请人补充额外信息进行审查程序,但具体审核标准未在官网上公布。
另外,如果申请人在向CBP提出异议而未获得任何有效回应的情况下,可以寻求司法救济,对CBP及其上级机关美国国土安全部(DHS)提起行政诉讼寻求救济。
(三)完善企业内部的合规体系,提前布局,评估风险
前述两种建议均是在企业遭受调查后的应对策略,相较于事后补救应对策略,笔者认为事前审查布局策略更为重要。相关棉纺企业、服装企业等中国和跨国企业应在日常管理中构建灵活完善的合规体系,提前制定商业战略布局和采购布局,规避交易中的出口管制风险,加强供应链的合规审查。这一环节离不开专业律师团队的培训和指导,合规常态化是企业在不断实现自身商业战略蓝图的必然选择。
根据美国劳工部发布的“社会责任体系”(Social Compliance System),企业需要按照以下步骤构建“供应链”(Comply Chain),主要包含八个步骤:
-
步骤一:联系利益相关者和合作伙伴;
-
步骤二:评估风险和影响;
-
步骤三:制定行为准则;
-
步骤四:在整条供应链中交流和培训;
-
步骤五:监控合规性;
-
步骤六:纠正违规性;
-
步骤七:独立审查;
-
步骤八: 报告效果和参与度。[19]
美国劳工部又进一步对每个步骤的要点和目标进行了详细的规定,建议下游采购企业在构建自身供应链合规体系或者行为准则时,可以参考美国的上述体系,以更好地应对未来可能面对的调查。另外,对于棉花企业本身,也应该重视合规体系的建设,建立“强迫和强制劳动社会责任管理体系”,包括制定禁止强迫劳动和尊重员工劳动自由的政策和程序,细化雇佣自由、劳动自由、加班自由、辞工自由等各方面的规章制度,以及定期评估体系的执行效果等。
同时,通过H&M、耐克等“一刀切”的做法,也为跨国企业的合规拉响了警钟,合规体系的建设要全面、灵活,切不可单边迎合一国的法律政策。“片面合规”不可取, 否则很可能将以失去市场和经济损失为代价。
结语
国际贸易风谲云诡,中国企业和跨国企业很难在中西方政治经济博弈中独善其身,本次“新疆棉花事件”只是西方对我国出口管制制裁常态化和严峻化的一个缩影,企业合规的必要性和重要性不言而喻。打赢每一场贸易战,既需要防患未然的合规体系构建,也需要事件发生后的合规应对方案构建。最后以我国外交部一段话结束本文,“中国的目标从来不是超越美国,而是不断超越自我,成为更好的中国。这就是一个有着五千多年文明的国家和一个二百年国家的格局差距”[20]。希望中国企业可以在“走出去”的路程中乘风破浪,扬帆直上。
【注】
[1] H&M Group statement on due diligence,https://hmgroup.com/sustainability/fair-and-equal/human-rights/h-m-group-statement-on-due-diligence/
[2] CBP Issues Region-Wide Withhold Release Order on Products Made by Slave Labor in Xinjiang,https://www.cbp.gov/newsroom/national-media-release/cbp-issues-region-wide-withhold-release-order-products-made-slave
[3] CBP Issues Detention Order on Cotton Products Made by Xinjiang Production and Construction Corps Using Prison Labor,https://www.cbp.gov/newsroom/national-media-release/cbp-issues-detention-order-cotton-products-made-xinjiang-production
[4] Xinjiang Supply Chain Business Advisory,https://www.state.gov/xinjiang-supply-chain-business-advisory/
[5] 新疆棉花遭抵制:一场意在绞杀中国棉纺产业的政治博弈?https://baijiahao.baidu.com/s?id=1695205648657772742&wfr=spider&for=pc
[6] Withhold Release Orders and Findings,https://www.cbp.gov/trade/programs-administration/forced-labor/withhold-release-orders-and-findings
[7] Federal Register Notices ,https://www.bis.doc.gov/index.php/federal-register-notices
[8] Specially Designated Nationals And Blocked Persons List (SDN) Human Readable Lists,https://home.treasury.gov/policy-issues/financial-sanctions/specially-designated-nationals-and-blocked-persons-list-sdn-human-readable-lists
[9] Joint Statement on Xinjiang,https://www.state.gov/joint-statement-on-xinjiang/
[10] 带头抵制新疆棉花的BCI,究竟是个什么组织?https://baijiahao.baidu.com/s?id=1695209737633288165&wfr=spider&for=pc
[11] 19 U.S. Code § 1307 ,https://www.law.cornell.edu/uscode/text/19/1307
[12] Forced Labor,https://www.cbp.gov/trade/programs-administration/forced-labor
[13] 美国的经济制裁:次级制裁及合规要点,https://www.sohu.com/a/281618804_120052138
[14] 商务部令2021年第1号 阻断外国法律与措施不当域外适用办法,http://www.mofcom.gov.cn/article/i/jyjl/l/202101/20210103032168.shtml
[15] 外交部发言人宣布对美国、加拿大有关人员和实体实施制裁,http://new.fmprc.gov.cn/web/fyrbt_673021/dhdw_673027/t1864786.shtml。2021年1月,因美国一些反华政客出于一己政治私利和对华偏见仇恨,罔顾中美两国人民的利益,策划、推动实施了一系列疯狂的行径,外交部发言人宣布中方对蓬佩奥等人实施制裁,该措施依然有效。
[16] 外交部发言人宣布中方对英国有关人员和实体实施制裁,http://switzerlandemb.fmprc.gov.cn/web/fyrbt_673021/t1864363.shtml
[17] 外交部发言人宣布中方对欧盟有关机构和人员实施制裁,http://new.fmprc.gov.cn/web/fyrbt_673021/dhdw_673027/t1863102.shtml
[18] WRO Modification/Revocation Processes Overview,https://www.cbp.gov/sites/default/files/assets/documents/2021-Mar/Final_Modification%20Revocation%20Process.pdf
[19] The Department of Labor’s “Comply Chain” ,https://www.dol.gov/ilab/complychain/
[20] 引自华春莹在3月26日外交部例行记者会上的发言。





