商业银行销售超过风险评估等级的基金产品对投资亏损是否应当承担责任

二、案情概述
2013年3月19日,谢秀清在中国建设银行股份有限公司绵阳滨江路支行(以下简称“滨江路支行”)处申请开通基金理财业务,同日在滨江路支行提供的《投资人风险提示确认书》上确认完成购买流程,并确认充分了解风险并自愿承担各项损失,同时填写了滨江路支行提供的《风险评估问卷》,评估结果为“稳健型”(根据《中国建设银行个人客户风险评估问卷》,中国建设银行将基金客户根据其风险承受能力由低到高分为保守型、收益型、稳健型、进取型、积极进取型五种类型,其中稳健型承担风险的能力相对较低)。谢秀清起诉时提交《证券交易参考盈亏》表显示亏损金额为95270.29元,截止2017年7月27日,谢秀清总投资约20万元,账面总计亏损38651元,其亏损的四只基金分别为二只中高风险、二只高风险。
——案号:(2017)川07民终1745号
三、本案争议焦点
本案的争议焦点为滨江路支行作为案涉基金的代销机构,对谢秀清的亏损是否有过错及过错承担比例。
四、法院裁判理由
法院经审理认为,谢秀清作为风险承受能力相对较低的稳健型投资者,滨江路支行应当根据其风险承受能力向其推荐中低风险的理财产品。而滨江路支行向其推荐的基金中有二只中高风险、二只高风险。违反了《商业银行理财产品销售管理办法》,对导致谢秀清的亏损存在过错。同时,谢秀清作为有投资经验的成年人,在每次购买基金时均亲笔书写“本人确认已完成上述购买流程,并充分了解购买基金或集合计划可能引发的各类风险,本人自愿承担因购买基金或集合计划可能导致的各项损失”。表明谢秀清对其所购买的全部基金所存在的风险是完全知晓并愿意承担相应的风险损失。据此,谢秀清自身也存在过错。
因此,根据双方的过错程度,酌情决定对谢秀清的亏损38651元,由双方各承担50%,即由滨江路支行赔偿谢秀清基金亏损19325.5元。
五、律师分析
1、关于销售机构的适当性义务履行
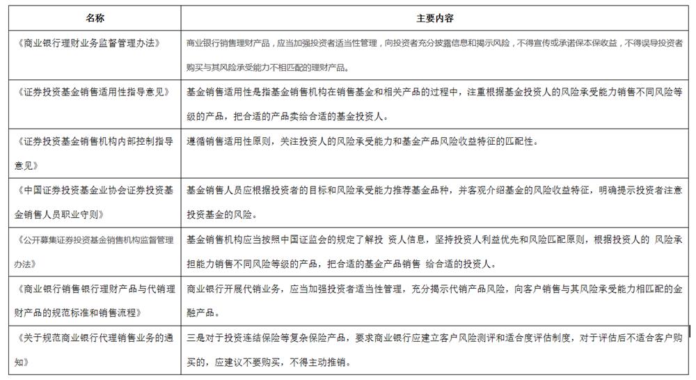
目前,市场上的金融产品琳琅满目,随着金融衍生品的专业性和复杂性不断提升,投资者在信息方面处于明显劣势地位。信息的严重不对称性容易诱发逆向选择和道德风险,导致金融市场发生失灵,使投资者利益蒙受不应有的损失。鉴于此,对金融机构就赋予了更高的审慎注意义务。相关法律及金融监管机构对金融机构的要求也日趋严格和完善。在投资者与金融机构因投资亏损发生纠纷时,法院往往会关注及审查金融机构是否在宣传推介时履行了适当性义务,从而判断其应承担的过错责任。

图1:商业银行应履行适当性义务法律法规汇总
商业银行的适当性义务核心在于宣传推介的适当性,即应当以投资人利益最大化为原则,将合适的产品推介给合适的投资人。该适当性主要体现在如下两个方面:
1、商业银行应建立销售基金产品内控制度,在销售过程中,销售人员应严格履行内控制度。
作为基金销售机构,商业银行在销售基金产品前,首先应当对基金管理人、基金产品和基金投资人都要了解并做出评价。对基金管理人、基金产品和基金投资人的调查和评价,应当尽力做到客观准确,并作为基金销售人员向基金投资人推介合适基金产品的重要依据。
其次,应当建立科学合理的方法,设置必要的标准和流程,保证基金销售适当性的实施。包括制定客户服务标准,对服务对象、服务内容、服务程序等业务进行规范。在投资人购买基金产品前,应对投资人进行风险承受评估,并形成风险评估报告,根据评估报告的结果向投资人推介与其风险承受能力匹配的基金产品。还应根据实际情况实时更新对基金产品的风险评价和基金投资人的风险承受能力评价。
2、对于基金产品的宣传推介,要求销售机构履行充分的风险披露义务。
应注意的是,商业银行销售基金产品时履行风险披露义务,不应局限于向投资者形式化要求填写《风险告知书》、《客户风险承受能力调查表》及《个人理财产品销售流程尽职调查表》等格式化文件。还应向投资者详细说明所要购买的基金产品情况,向投资者提供投资说明书,相关的基金管理人资质,产品介绍,尤其应说明所购基金产品的风险。如在沈阳市中级人民法院做出的(2020)辽0102民初4501号判决中载明“从被告举证的《风险揭示书》、《客户风险承受能力调查表》及《个人理财产品销售流程尽职调查表》来看,虽均有原告签字,但均仅为最后一页签名,且内容均是一般性条款,本院认为,原告签字同意购买、接受风险的行为与被告之间仅形成一种形式化的合意,不能仅仅依据此种形式上的合意就认定被告已充分履行了风险揭示义务。且根据查明的事实,相关的投资说明书被告亦未交付原告。故被告在履行信息披露和风险揭示环节存在瑕疵,未尽到以充分、必要、显著的方式向原告揭示案涉金融产品本身所具有的高风险特征的适当性义务……”
2、投资者与商业银行的过错责任承担
参照《中华人民共和国证券法》第二十七条规定:“股票依法发行后,发行人经营与收益的变化,由发行人自行负责;由此变化引致的投资风险,由投资者自行负责。”因投资者购买基金产品系自愿行为,而基金产品直接损失源于证券市场固有的投资风险,故首先应由投资者自负其责,其本人对不利后果应当承担责任。在审查投资人过错承担责任上,往往还会考虑投资人以往的投资经验,投资人本人的年龄、职业等因素。
商业银行作为销售机构是否应承担投资人的损失,应考虑其是否不适当的宣传推介基金产品,该不适当的宣传推介与投资人经济损失的发生是否存在法律上的因果关系。
综上,在判定投资者与商业银行的过错责任承担上,会综合考量投资者风险自负原则作为证券市场投资的基本原则、销售机构在推介案涉基金产品时适当性义务履行的瑕疵及证券市场固有的风险因素对损失影响的权重比例判定各自承担损失的比例。
六、实操建议
《九民纪要》进一步明确要求卖方机构在推介、销售高风险等级金融产品和提供高风险等级金融服务时,应遵循“卖者尽责、买者自负”的原则。因此在投资者要购买基金产品时,应正确对待商业银行提供的程序性文件,认真填写调查问卷,以便销售人员根据自身情况匹配适合的基金产品。在销售人员推介后,应认真阅读产品说明书和基金合同、投资说明书,对基金产品的属性及相关风险有充分的了解;商业银行应制定基金销售的内控制度,并对销售人员进行职业技能培训,选择有资质的销售人员对基金产品进行推介销售,并设置24小时的投资冷静期及回访制度;销售人员在销售基金产品时,应严格按照规定进行推介销售,对投资者风险承受能力进行科学评估,评估过程中不得诱导、误导、欺骗投资者,影响填写结果。评估后,应从投资者利益最大化出发,向投资者推介不高于其能承受风险等级的基金产品,并特别说明有关产品的投资风险和风险管理的基本知识,提供基金产品的相关文件并进行详细的释明解释。要求投资者书面确认自行主动购买,并告知投资者享有冷静期及定期回访。




