疫情期间如何在劳动合同中适用情势变更原则
新冠肺炎疫情以迅雷之势席卷全球,不但人身健康受到威胁,还直接影响了旅游、运输、餐饮、酒店等娱乐旅游行业,导致这类企业严重亏损,很多企业也面临生产经营各项成本的重重压力,举步维艰。在这样的情况下,很多企业采取了调薪、部门整合、裁员等降低人员开支等手段,希望能成为企业“渡劫”的捷径。然而,这些措施如果产生争议,能否在情势变更法律制度下得到劳动审裁的支持,本文将通过办案经验和司法实务案例阐述情势变更原则的适用,希望以此能够对疫情下各企业和个人有所帮助。
一、情势变更原则的定义和法源
所谓情势变更,是指合同有效成立后,因不可归责于双方当事人的事由发生客观情况的重大变化而使合同的基础动摇或者丧失,若继续维持合同会显失公平,因此允许变更合同内容或解除合同的原则。情势泛指一切与合同有关的客观事实,如战争、金融危机甚至经济危机、重大政策调整等。
我国《合同法解释(二)》第26条对情势变更原则予以了规定:“合同成立以后客观情况发生了当事人在订立合同时无法预见的、非不可抗力造成的不属于商业风险的重大变化,继续履行合同对于一方当事人明显不公平或者不能实现合同目的,当事人请求人民法院变更或者解除合同的,人民法院应当根据公平原则,并结合案件的实际情况确定是否变更或者解除。”
二、疫情期间,情势变更原则在劳动合同领域适用的法律依据
《劳动合同法》第40条规定:“有下列情形之一的,用人单位提前30日以书面形式通知劳动者本人或者额外支付劳动者一个月工资后,可以解除劳动合同:……(三)劳动合同订立时所依据的客观情况发生重大变化,致使劳动合同无法履行,经用人单位与劳动者协商,未能就变更劳动合同内容达成协议的。”
原劳动部办公厅《关于〈劳动法〉若干条文的说明》(劳办发〔1994〕289号)第二十六条规定:“《劳动法》第二十六条第三款中的‘客观情况’指:发生不可抗力或出现致使劳动合同全部或部分条款无法履行的其他情况,如企业迁移、被兼并、企业资产转移等,并且排除本法第二十七条所列的客观情况,即用人单位濒临破产进行法定整顿期间或者生产经营状况发生严重困难,确需裁减人员。”
当前新型冠状病毒肺炎疫情为防控时期,仍有许多企业因为延期复工政策、人员无法返回、物流不通、原材料等缺乏原因,无法正常复工或完全复工,但同时仍需承担房租、人员等成本,流动资金压力。这些情形多是劳资双方订立合同时无法预见的,但又不符合不可抗力的情况,如果仍以劳动合同中的约定严格要求企业和个人履行,则会显失公平,也不符合双方订立劳动合同时的初衷,因此完全具有适用情势变更原则的空间。
三、法院在劳动合同领域适用情势变更的一般情形
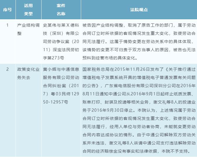
“客观情况发生重大变化”是适用情势变更原则的前提。用人单位“部门撤销”、“企业关闭”、“企业无法如期开业”等情形是否属于“客观情况发生重大变化”,现行法律规定没有给出明文解释。实践中关于此问题标准的争议很大,裁审部门的裁判也没有给出统一答案,认定的标准具有主观色彩。纵观相关法律规定及司法判例,在保障用人单位经营自主权、用工自主权与劳动者权益保障平衡的前提下,考量“客观情况发生重大变化”呈现出以下重要规则:
-
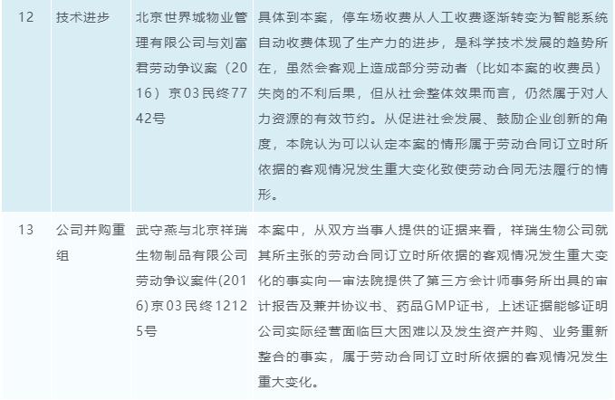
市场及经营原因
出现市场萎缩、下滑,经营状况不佳、公司亏损、资金链断裂、重要业务失去等非公司可控的经营状况变化,造成劳动合同继续履行不能的,一般可以视为客观情况发生重大变化;
-
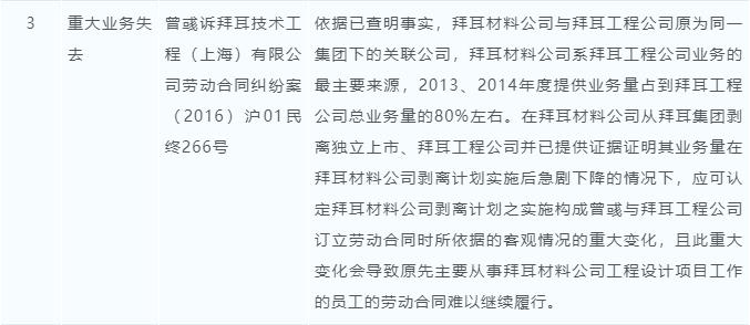
上级主体原因
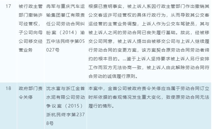
出现政府部门、集团公司、上级主管部门等对公司具有管理权的主体做出指示或责令关停,又或因其政策变更、上级战略调整等非公司可控的外部原因造成合同继续履行不能的,一般可以也视为客观情况发生重大变化;
-
重大决策原因
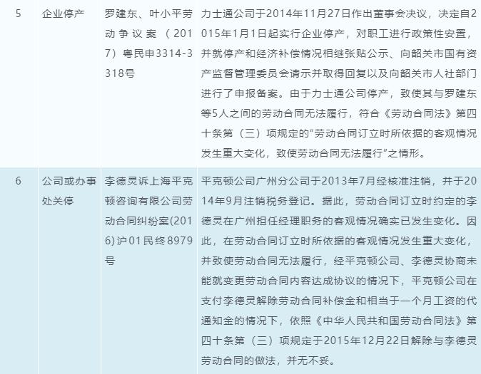
公司重大的经营决策,比如公司并购整合、公司搬迁、公司或办事处关闭或停业、资产出售或技术进步后的改革等,相比于前两种外部原因造成的,该些情况可以说公司主观上其实是可控的,但该些决策足够重大,以致于符合了劳办发1994289号文中规定的“致使劳动合同全部或部分条款无法履行的其他情况”,因此也通常认定为客观情况发生重大变化。
四、劳动合同领域适用情势变更原则的实务模型










五、对于企业适用情势变更原则的程序建议
根据上述实务模型,有多个案例系法院认定存在客观情况发生重大变化,但最终用人单位依然败诉的,其原因用人单位未能举证证明情势变更与劳动合同履行内容变化之间的因果关系,或是用人单位未能履行正当程序。对于履行何等程序才有可能得到法院的认可,我们根据实务经验给出以下建议:
1. 尽可能通过民主程序修改规章制度
《劳动合同法》第四条规定:“用人单位应当依法建立和完善劳动规章制度,保障劳动者享有劳动权利、履行劳动义务。用人单位在制定、修改或者决定有关劳动报酬、工作时间、休息休假、劳动安全卫生、保险福利、职工培训、劳动纪律以及劳动定额管理等直接涉及劳动者切身利益的规章制度或者重大事项时,应当经职工代表大会或者全体职工讨论,提出方案和意见,与工会或者职工代表平等协商确定。在规章制度和重大事项决定实施过程中,工会或者职工认为不适当的,有权向用人单位提出,通过协商予以修改完善。用人单位应当将直接涉及劳动者切身利益的规章制度和重大事项决定公示,或者告知劳动者”。
据此,在用人单位出现了情势变更“客观情况发生重大变化”时,若用人单位欲修改直接涉及劳动者切身利益的规章制度或者重大事项的规章制度时,应履行与工会或全体职工讨论,提出方案和意见,与工会或者职工代表平等协商确定。并将最后修改的规章制度进行公示或告知劳动者。
2、协商变更劳动合同的环节必不可少
用人单位在出现“客观情况发生重大变化”时,应履行与劳动者就变更劳动合同事宜进行协商。若变更劳动合同,如调岗调薪还应注意2012年《广东省高级人民法院关于审理劳动人事争议案件的座谈会纪要》的第二十二条规定。2012年《广东省高级人民法院关于审理劳动人事争议案件的座谈会纪要》的第二十二条规定:“用人单位调整劳动者工作岗位,同时符合以下情形的,视为用人单位合法行使用工自主权,劳动者以用人单位擅自调整其工作岗位为由要求解除劳动合同并请求用人单位支付经济补偿的,不予支持:(一)调整劳动者工作岗位是用人单位生产经营的需要;(二)调整工作岗位后劳动者的工资水平与原岗位基本相当;(三)不具有侮辱性和惩罚性;(四)无其他违反法律法规的情形。用人单位调整劳动者的工作岗位且不具有上款规定的情形,劳动者超过一年未明确提出异议,后又以《劳动合同法》第三十八条第一款第(一)项规定要求解除劳动合同并请求用人单位支付经济补偿的,不予支持。”
3、履行通知义务
用人单位根据情势变更原则单方解除劳动合同或调整合同内容,应当事先将理由通知工会。若用人单位违反法律、行政法规规定或者劳动合同约定的,工会有权要求用人单位纠正。用人单位应当研究工会的意见,并将处理结果书面通知工会。
4、向劳动者支付经济补偿金
用人单位适用情势变更原则单方与劳动者解除劳动合同,除履行上述义务外,仍应向劳动者支付经济补偿金。
六、疫情期间适用情势变更原则的限制
-
从事接触职业病危害作业的劳动者未进行离岗前职业健康检查。或者疑似职业病人在诊断或者医学观察期间的。
-
在本单位患职业病或者因为因工负伤并被确认丧失或部分丧失劳动能力的。
-
患病或者非因工负伤,在规定的医疗期内的。
-
女职工在孕期、产期、哺乳期的。
-
在本单位连续工作满十五年,且距法定退休年龄不足五年的。
-
对新型冠状病毒感染的肺炎患者、疑似病人、密切接触者在其隔离治疗期间或医学观察期间以及因政府实施隔离措施或采取其他紧急措施导致不能提供正常劳动的企业职工。
-
法律、行政法规规定的其它情形。
七、结语
“客观情况发生重大变化”在实务中如何认定相当复杂,与裁判机关的自由裁量权息息相关。总体而言,法院会综合个案的情况,平衡企业的实际经营所需和劳动者个人权利之间的关系作出裁断。因此,充分发掘个案的特点,在程序和实体两方面尽可能使情势变更下的劳动合同变更工作得到完善处理,才能最大程度的保障各当事方的利益。




