“中国投资”走出去系列:欧盟能否成为下一个半导体投资热土
作者:姚约茜 沈高明 赵天月
目 录
热点话题一:欧盟总体投资环境
热点话题二:欧盟外商投资审查制度
热点话题三:欧盟外商投资半导体行业
本文拟结合欧盟及其成员国当地的法规及政策,从欧盟投资环境、外商直接投资审查制度、外商投资欧盟半导体行业等方面,针对中国企业在欧盟市场投资中的热点问题进行分析和讨论。

近年来,欧洲作为我国对外投资的热土,为双方的经济可持续增长助力显著。根据我国商务部、国家统计局、国家外汇管理局联合发布的《2021年度中国对外直接投资统计公报》显示,中国投资影响力不断增大,2021年中国对外直接投资净额为1788.2亿美元,比上年增长了16.3%,其中对欧洲的投资为108.7亿美元,投资占比位列第三。利用欧盟的高素质的劳动力、完备的金融证券市场,我国对外投资主要流向制造业、采矿业、信息传输/软件和信息技术服务业等行业。

商务部、国家统计局和国家外汇管理局
《2021年度中国对外直接投资统计公报》
但是,从欧盟发布的《2021年度外资审查报告》来看,2021年中国对欧盟的投资数量相较于2019年呈现明显下降的趋势。这其中除了有新冠肺炎疫情的原因外,还伴随着欧洲主要国家对外资审查的日益严苛。据统计,2021年欧盟成员国共发生了1500多起外资审查案件,96%的正式审查案件被批准。特别是在备受关注的半导体相关领域,2021年至2022年间有多起中国对欧盟成员国的投资失败交易案例,例如深圳创疆投资控股有限公司收购意大利半导体设备企业LPE S.p.A公司、浙江晶盛机电股份有限公司收购Applied Materials子公司,北京赛微电子股份有限公司瑞典全资子公司收购德国Elmos公司汽车芯片制造线相关资产,闻泰科技股份有限公司荷兰全资子公司被要求剥离英国半导体制造商Newport Wafer Fab至少86%的股权。
尽管欧盟倡导全面开放,但欧盟外商投资的总体环境受国际局势以及欧盟监管导向的影响,例如欧盟《外国补贴扭曲内部市场条例法案》对外商投资准入的进一步限制等,在一定程度上增加了交易的不确定性。
2019年3月19日,欧盟议会和欧洲理事会通过了第2019/452号条例《欧盟外商直接投资审查条例》(Regulation (EU) 2019/452 of the European Parliament and of the Council of 19 March 2019 establishing a framework for the screening of foreign direct investments into the Union)(“《欧盟外商投资审查条例》”),并于2020年10月11日正式实施。该条例进一步收紧了各欧盟成员国对其国家安全的管控,在各成员国原有外商直接投资审查制度的基础上,加强欧盟层面对外商直接投资审查的统一规范,这也成为中国企业日后对欧盟成员国进行投资的特别关注点。

(一)《欧盟外商投资审查条例》的主要内容
1. 审查目的及审查对象。根据《欧盟外商投资审查条例》第一条,该条例的出台主要是为了规制可能影响安全或公共秩序(security or public order)的外国直接投资,并就外国直接投资审查在成员国之间、成员国与委员会之间建立合作机制(mechanism for cooperation)。
2. 审查范围。《欧盟外商投资审查条例》中规定的外国直接投资(foreign direct investment)包含了外国投资者以任何形式进行的投资,且投资的目的是为了建立或维持外国投资者与被投资企业之间的持久和直接联系,以便在成员国开展经济活动。该投资包括能够有效参与管理或控制公司经济活动的投资。其中,“外国投资者”是指打算进行或已经进行外国直接投资的来自第三国的自然人或企业。
3. 可能影响安全或公共秩序的因素。《欧盟外商投资审查条例》指明,在确定一项外国直接投资是否可能影响安全或公共秩序时,成员国和欧盟委员会将考虑其对以下方面是否存在潜在影响:
•
关键基础设施,无论是有形的还是虚拟的,包括能源、运输、水、健康、通信、媒体、数据处理或储存、航空航天、国防、选举或金融基础设施和敏感设施,以及对使用这些基础设施至关重要的土地和不动产;
•
第428/2009号条例(Council Regulation (EC) No 428/2009)第2条第1款定义的关键技术和军民两用物项,包括人工智能、机器人、半导体、网络安全、航空航天、国防、能源储存、量子、核技术、纳米技术及生物技术;
•
关键物资的供应,包括能源、原材料以及食品安全;
•
包括个人数据在内的敏感信息获取,或控制此类信息的能力;或
•
媒体的自由和多元性。
除上述因素外,以下三种外国投资者行为亦会受到成员国和欧盟委员会的关注,以判断该项外国直接投资是否可能影响安全或公共秩序:
•
外国投资者是否由第三国政府(包括国家机构或武装部队)直接或间接控制,包括通过股权结构控制或通过大量资金控制;
•
该外国投资者是否参与了影响某成员国安全或公共秩序的活动;或
•
是否存在外国投资者参与非法或犯罪活动的严重风险。

(二) 《欧盟外商投资审查条例》的审查机制
《欧盟外商投资审查条例》所规定的审查机制主要有以下内容:
1. 关于成员国本国审查机制。各成员国有权自行决定是否对某项外国直接投资进行审查,亦可自行决定维持、修改或建立本国的审查机制,以安全或公共秩序为由审查其境内的外国直接投资,但应注意与审查机制有关的规则和程序(包括相关的时间期限)应具有透明性且不得歧视第三国,特别是成员国应规定触发审查的情况、审查理由以及适用的程序规则。同时,建立了审查机制的成员国应维持、修改或采取必要的措施,以识别和防止规避审查机制和审查决定的行为。
2. 关于成员国的通报义务及委员会的公开义务。成员国应在2019年5月10日前向委员会通报其现有的审查机制。成员国如有新通过的审查机制或对现有审查机制进行任何修正,应在生效后30日内向委员会通报前述审查机制或修正案。在收到前述报告后的三个月内,委员会应向公众公开成员国审查机制清单,并确保该清单的实时更新。
此外,成员国应在每年3月31日之前,向委员会提交上一年的年度报告,报告中应包括在其境内发生的外国直接投资的汇总信息,以及根据条例第6条第6款和第7条第5款从其他成员国收到的汇总信息,同时,成员国在每个报告期还应提供有关其审查机制应用情况的汇总信息。委员会应向欧洲议会和理事会提供一份关于本条例执行情况的年度报告,并将该报告应予以公布。
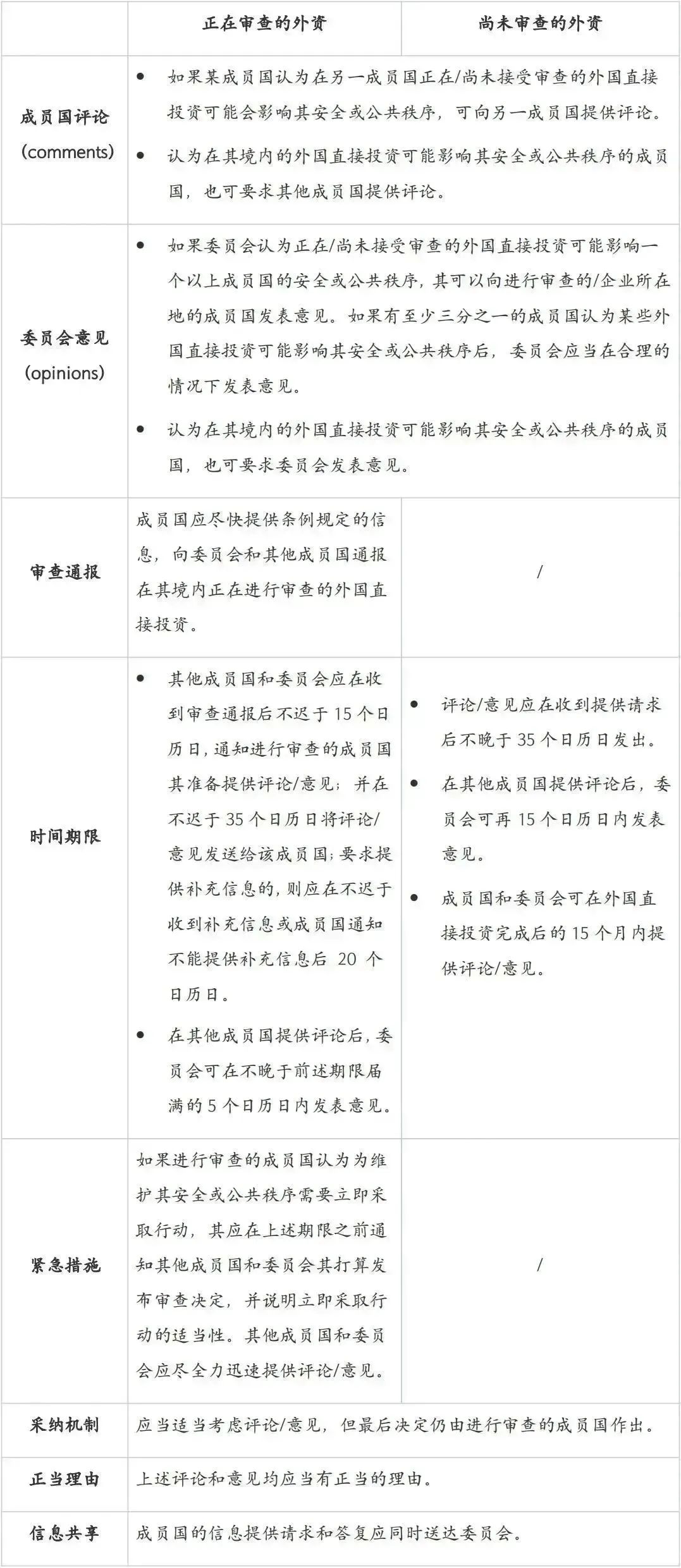
3. 关于合作机制。《欧盟外商投资审查条例》对 3 种不同情形的外国直接投资下的审查合作机制进行了规定,这 3 种情形分别是:正在审查的外国直接投资,尚未审查的外国直接投资,以及可能影响涉及到欧盟利益的计划或项目的外国直接投资。
1)正在审查 v. 尚未审查的外国直接投资

2)可能影响涉及到欧盟利益的计划或项目的外国直接投资
《欧盟外商投资审查条例》对涉及欧盟利益的计划或项目的外国直接投资审查也设立了特别合作机制。欧盟利益计划或项目包含了(i)涉及大量欧盟资金的项目和计划,或(ii)涉及欧盟法律规定的对安全或公共秩序至关重要的关键基础设施、关键技术或关键投入的项目和计划,如与欧盟科技合作有关的伽利略计划(Galileo & EGNOS)、哥白尼计划(Copernicus),与欧盟基础设施有关的跨欧洲运输网络(TEN-T)、跨欧洲能源网络(TEN-E)、跨欧洲电信网络(Trans-European Networks for Telecommunications),以及欧洲国防工业发展计划、永久结构性合作(PESCO)等。
与上述两种合作机制相比,欧盟委员会对可能影响欧盟利益的外国直接投资的审查具有更大的话语权。除应比照适用前两种合作机制外,对于涉及到欧盟利益的计划或项目的外国直接投资,所涉成员国应充分考虑委员会作出的意见,虽然成员国仍对意见的采纳与否拥有决定权,但如果未采纳意见,成员国应向委员会作出解释。

3)信息提供的相关要求
在《欧盟外商投资审查条例》的合作机制下,成员国可要求外国投资者及目标投资企业提供相关信息,该等信息应当包括:
•
外国投资者的所有权结构,以及计划或已完成外国直接投资的企业的所有权结构,包括关于最终投资者和资本参与的信息;
•
外国直接投资的概算价值;
•
外国投资者和计划或已完成外国直接投资的企业的产品、服务和商业运作;
•
外国投资者和计划或已完成外国直接投资的企业在哪些成员国开展相关业务;
•
投资的资金及其来源;
•
计划完成或已经完成的外国直接投资的日期;
•
其他补充信息(如有)。
需注意的是,尽管《欧盟外商投资审查条例》第三条规定了向进行审查的成员国提供的机密信息(包括商业敏感信息)应受到保护,并在第十条规定了信息保密机制,但在数据安全事件时有发生的当下,此种信息共享的合作机制可能导致投资者的商业机密在欧盟成员国之间的流通传递,无异于增加了该等机密信息泄露的风险。
(三)目前欧盟成员国建立审查机制的情况
欧盟于2022年9月发布《2021外商直接投资审查年度报告》(“报告”)。截至报告出具之日,在欧盟27个成员国中,除保加利亚和塞浦路斯尚未公开宣布有相关机制外,其他25个成员国均已建立或已启动立法程序建立外国直接投资审查机制。

截至2022.06已建立审查机制或有相关立法行动的欧盟成员国分布图欧盟《2021年度外资审查报告》
(一)《欧盟芯片法案》概况
2022年2月8日,欧盟发布《欧盟芯片法案》(European Chip Act)。该法案的公布昭示了欧盟增强在半导体领域的技术领先地位的决心,致力于创造先进的欧洲芯片生态系统,提高其半导体技术及应用的竞争力,并促进实现数字化和绿色转型。
在2030年之前,该法案将调动超过430亿欧元的投资,以补充在半导体研究和创新方面的现有计划和行动,如欧洲地平线计划(Horizon Europe)、数字欧洲计划(Digital Europe programme)等。另外,各成员国也将通过经济援助等方式鼓励当地半导体产业发展。例如,据报道德国为英特尔在德国马格德堡建设芯片厂提供几十亿欧元的资金支持,推动2nm以下芯片实现量产。
《欧盟芯片法案》主要通过三大支柱措施来塑造及巩固欧盟在全球半导体行业中的领先地位。三大支柱分别是:(1)支持大规模的技术能力和生产能力建设,尖端芯片的开发和创新;(2)为尖端的半导体制造厂提供新的国家援助和补贴;(3)监测供应链和启动应对危机的措施。
(二)欧盟主要成员国关于半导体产业的外资审查制度比较
尽管当前,欧盟对各成员国发展半导体产业有相应的软性约束,以监管欧洲半导体产业的发展,但欧盟主要成员国对境外投资欧洲当地半导体产业的态度也存在差异性,因此,我们主要选取了法国、意大利和德国为研究对象,从法律依据、审查范围、审查程序以及政府监管趋势等角度对这些国家的外商投资审查制度进行比较和分析。

1. 法国
1)法律依据。2018年11月,法国颁布第2018-1057号法令,该法令扩大了外商投资限制领域,并规定了法国经济部对投资特定行业的事先批准程序。2019年4月,法国国会通过《商业增长与转型行动计划法》(Action Plan for Business Growth and Transformation),进一步扩大对外商投资的限制和制裁。2019年12月及2020年4月,法国又陆续颁布了法令,扩大了“敏感活动”的清单,特定行业的外商投资者的投票权审查门槛也降低到了10%,审查程序日趋严格。
2)审查范围。半导体行业自2019年起已经被列入法国外商投资审查的“敏感活动”范围。根据法国外资审查制度,如某项外商投资危及到国防利益、公共秩序、公共安全(例如,国防、能源、交通等关键基础设施,网络安全等关键技术的研发),则符合“敏感活动”的条件。同时,如果该项交易可能导致(i)收购法国实体的控制权 ,(ii)收购法国实体的全部或部分业务活动分支,或(iii)对于非欧盟/欧洲经济区的投资者,直接或间接持有法国实体25%或以上的投票权,则需要接受监管。
3)审查程序。在法国外资审查程序中,投资者对受监管的战略领域进行投资前,可以向法国经济部提交初步申请,以确定其拟投资项目是否属于事先批准范围,经济部在收到初步申请后于两个月内进行答复。
需注意的是,未获得前置审批的外商投资,其后续的投资运作无效,并可能被采取相应的制裁措施。如果外商投资的领域只有通过禁止投资或规定限制条件才能保护法国国家利益,法国政府则需要对该笔交易进行全面评估。
4)政府监管趋势。法国对外商投资的监管总体是相对宽松的,在可能影响公共安全、公共秩序、国防利益等领域进行监管,并未提及较为明确的受监管行业。但也正是由于其宽泛性,以及投资者投票权限制比例的下降(从33.33%下降到10%),可能会引发大量的外国投资者被纳入审查范围,从而影响交易效率和交易目标实现。

2. 意大利
1)法律依据。2020年4月8日,意大利政府颁布了2020年第23号法令(Law Decree No. 23 of 2020 ),享有“黄金权力”的管辖部门加强了对外商投资的审查,限制或禁止外商资本进入被认为对意大利具有战略意义的行业,以实现保护意大利资产的目标。同时,意大利政府对《黄金权力法案》进行了修订,该法案扩大了意大利政府审查外商进入意大利的权力。
2)审查范围。意大利政府有权审查:
(a) 涉及以下情形的任何交易:(i)在国防和国家安全部门,可能损害或构成对意大利政府基本利益的实质性威胁;和(ii)在能源、交通、通信和高科技领域,可能损害或构成对意大利与网络和系统的安全和运行、供应的连续性和高科技知识的保护有关的基本利益的实质性威胁。
(b) 仅在涉及非欧盟人士的情况下,任何与收购5G技术基础设施(或任何5G技术相关部件)的资产或服务有关的协议。
经过本次修订后,外商投资的审查范围从涉及国家安全、国防以及具有战略意义的领域扩展到了实体或者虚拟中任何重要的基础设施。其中,在关键技术和军民两用范围中新增了人工智能、机器人、半导体、网络安全、航空航天、防务、储能、量子、核技术、纳米、生物等审查范围。
意大利政府的“黄金权力”意味着其有权否决一项交易或就该项交易的完成施加特殊条件,包括公司治理措施、组织措施等。并且,意大利政府的“黄金权力”对以下常见交易会采取强制性预先审批:
•
外国合作伙伴投资于意大利资产的股票或资产购买、兼并和合资企业;
•
可能改变目标公司的所有权结构或目的,或导致目标公司业务清盘的公司交易;
•
与非欧盟人士签订的有关供应5G技术基础设施、组件和服务的合同或协议。
除上述情形外,对于可能涉及国防或者国家安全的股权收购以及法案限制的其他领域,即使属于最低限度的股权收购,也会触发预先申报要求。因此,如果我国企业意向投资意大利半导体企业,由于其属于法案限制的关键领域,需提前申报,以降低投资审查带来的不确定性

3)审查程序。外商投资提交的文件必须在某些关键事件(例如签署或通过批准交易的公司决议)发生后的10日内提交,在该类事件发生后,意大利政府有权在45个工作日的审查期内进行审查,在此期间任何附属于被收购权益的表决权将被冻结,直至批准交易。如果意大利政府在审查期限结束前没有批准交易、延长审查期限、阻止交易或附加交易条件,则该交易被视为默示批准,可以进一步实施交易 。
同时,其他欧盟成员国或欧盟委员会有权决定对该交易进行审查,并提交审查意见。但是,意大利政府可以在收到相关意见之前完成审查并予以许可。因此,是否批准外商投资的最终决定权归属于意大利政府。其他欧盟成员国或欧盟委员会的意见不具有约束力,且不能阻止或限制相关投资。
4)政府监管趋势。意大利政府正在逐步扩大对外商投资的监管范围,并且运用其“黄金权力”的审查期也呈现延长趋势,并同时可能受到第三方欧盟成员国或者欧盟委员会的潜在干预。因此,面对日益严格的监管趋势,投资者需要审慎做出半导体产业的投资决策。
3. 德国
1)法律依据。德国主要依据2022年5月修订的《对外贸易和支付法案》(Foreign Trade and Payments Act)和《对外贸易和支付条例》(Foreign Trade and Payments Ordinance),对外商投资进行审查和限制,其中主要包括德国政府对外商投资的特定行业审查和跨行业审查,并且从投票权比例上进行限制。
2)审查范围。德国政府对外商投资的审查包括特定行业审查(Sector-specific assessment)和跨行业审查(Cross-sectoral assessment),具体表现为:

尽管外商投资半导体产业不涉及德国特定行业审查,但仍然可能会触发跨行业审查,并且半导体产业也被纳入可能对公共秩序或安全产生影响的评估范围中。开发、制造或加工者的投票权达到20%以上并属于下列情况的,投资主体须向德国政府进行申报,并由后者审查是否构成对公共秩序或安全的威胁:
•
基板上的微米或纳米电子非光开关(集成开关)以及分立半导体;
•
基板上的微米或纳米结构光开关以及分立光学结构元件;
•
制造或加工工具,在此特别是晶体生长、光刻、掩模制造、纤维拉制或涂层设备,研磨、蚀刻、掺杂或切割设备或无尘室运输设备、测试工具的产品。
3)审查程序。投资者须向德国联邦经济事务和能源部报告,列明收购方、被收购公司以及收购方的股权结构,并描述收购方和被收购公司所从事业务领域的主要特点。之后由联邦经济事务和能源部启动评估程序,如若未涉及对德国、欧盟另一成员国的公共秩序或安全的风险,或与欧盟利益项目或计划无关,将签发无异议证书。
4)政府监管趋势。德国对半导体相关产业的限制有趋严的态势,但其主要监管方向为对外商投资德国企业的表决权比例限制。如若我国企业投资德国半导体公司享有的表决权低于20%,则将有可能避免德国政府的监管。

随着近三年新冠肺炎疫情在全球的蔓延,欧盟的投资环境也在快速变化。近年来,欧盟整体营商环境不容乐观,市场准入门槛持续提高,执法层面的歧视现象频频发生,这给中国企业的“走出去”带来了新的挑战。因此,我们建议中国企业在赴欧投资前,尽快协同有相关经验的律师团队制定切实可行的投资方案,以保证投资项目顺利落地。






