从游戏规则的可版权性看一般著作权案件中被告的典型抗辩事由——有限表达

引
言
● ●
本文是一般著作权侵权案件中,被告可适用的典型抗辩事由分析的系列文章第一篇。在本文中,作者拟以著作侵权案件—“换皮游戏”侵权案中被告主要侵害权利作品的“游戏规则”这一元素,对有限表达这一抗辩事由浅析,以期抛砖引玉。

图1 一般著作权侵权案件中原被告双方的诉请及抗辩示意图
(本文仅分析有限表达部分)

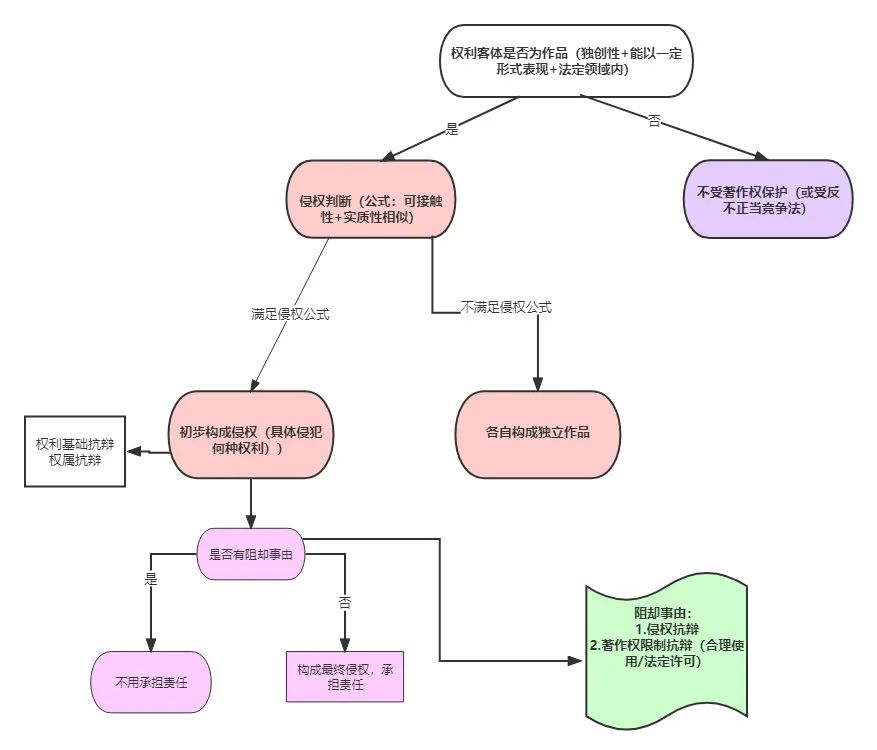
图2 一般著作权侵权案件中侵权判断流程图
一、网络游戏的“游戏规则”保护现状及争议
网络游戏中的游戏规则,实践中对其的保护以游戏作为整体画面,在过往司法实践中游戏整体一般会被认定为类电作品[1]。也即将网络游戏的游戏规则与游戏画面作为整体而认定为类电作品,也有部分法院认为,网络游戏规则,仅作为思想,权利人只能就其独创性的智力成果主张著作权保护,任何处于公有领域的要素或者无独创性的内容均被排除在著作权保护范围之外。但目前亦有部分判决回避将权利游戏整体作为某类具体的作品类型,而将其构成元素拆分后认定为不同作品,再与被诉侵权作品对比。一般可拆分出的主要元素分类包括:①可作为音乐作品保护的元素,游戏中的主题曲、插曲、背景音乐、甚至画面配合的特定音乐、片头曲、片尾曲等;②可作为美术作品保护的元素,如角色的形象、服装、道具、场景等;③可作为文字作品保护的元素,游戏背景介绍、任务介绍、故事叙述、台词、旁白等。④可作为视听作品进行保护的元素,游戏视频简介、新手引导视频、过场动画等。[2]或以游戏整体作为计算机软件著作权进行保护。
司法实践中,尽管游戏整体或部分游戏规则被认定为受著作权法保护的作品或以拆分游戏元素作为被保护的作品,但对“换皮游戏”侵权来说案件,解决争议重点应是分析“游戏规则”是否可作为著作权法保护的对象。所谓游戏的“换皮抄袭”,也即被诉侵权游戏使用权利游戏中不同的IP形象、音乐等元素,而在具体的玩法规则、数值属性、技能体系、操作界面等方面完全与在先游戏相同或者实质性相似。也即,被诉侵权游戏仅对权利游戏的“游戏规则”进行抄袭,而对可拆分的元素作品使用不同的外在形象,以规避著作权侵权认定的抄袭行为。
法院对“换皮游戏”侵权案件中的裁判有较大争议,对侵犯“游戏规则”的法律适用不同,一是以著作权法,二是适用反不正当竞争法。而法院选择不同的法律适用基础的重要原因是对权利游戏中的“游戏规则”本身的认定。限于篇幅与笔者精力,本文中笔者仅重点论述适用著作权法的情形。
以获得著作权法保护的代表性案例——“太极熊猫”诉“花千骨”案为例[3]。该案中,法院最终认定因“太极熊猫”游戏中,因游戏玩法规则的特定呈现方式构成了著作权法保护的客体,而“花千骨”游戏的玩法规则与其具有实质性相同,故认定“花千骨”游戏侵犯“太极熊猫”的著作权。而获得反不正当竞争法保护的代表性案例——“拳皇”诉“数码大冒险”案中,一审法院认为,“拳皇”游戏的界面、规则说明等内容不构成独创性表达;二审法院进一步说明,“拳皇”公司主张的游戏玩法是基础规则,属于思想范畴,而构成作品的游戏设计应当为具体规则且构成独创性表达。[4]故本案最终未对“拳皇”的游戏规则认定为著作权中的作品而进行保护,而是仅使用反不正当竞争法第二条判决“数码大冒险”构成不正当竞争。
由上可知,两案件中法院对“游戏规则”的认定,重点在于游戏规则本身是否属于具有独创性的具体表达畴还是“思想”范畴,此问题,法学理论界也存在一定争议。王迁教授认为,游戏规则作为思想不受版权法保护。[5] 张伟君认为,网络游戏“玩法规则”本质仍属于思想或规则或方法的范畴,不会因为在游戏画面中呈现而转变为受著作权法保护的对象[6]。并认为,网络游戏“玩法规则”不会因为其具有创新意义而成为表达。[7]
冯晓青教授也认为,游戏规则实质上是指游戏创意,属于著作权法上的“思想”,不应受到著作权法的保护。何培育却认为,网络游戏“玩法规则”研发投入大,不予保护将打击创作者积极性。[8]对此,笔者限于篇幅,本文中仅讨论游戏规则是否属于“有限表达”,而不讨论公有领域、必要场景等情形。
在研究“游戏规则”是否可受到著作权法保护中,首先需要明确的是“游戏规则”的含义。“游戏规则”并非我国著作权法上的专业术语,因此目前学界对“游戏规则”还未形成一个统一的认识。王迁教授在其文章中,将游戏规则定义为:参与游戏的过程中必须遵守的基础性规定和程序性要求,其不同于游戏设计和游戏场景。
二、我国著作权法对“有限表达”的应然取向
有限表达抗辩,意指:从著作权法立法目的出发,当原告诉讼基础的权利作品中的独创性部分表达的元素过于简单,导致无法较为清晰的区分思想与表达时(著作权法仅保护表达而不保护思想),则一般认定该部分属于思想,而不构成表达,不属于著作权法所保护的客体。则被诉侵权作品与权利作品实质性相似的部分即使相同或相似,亦可阻且被诉侵权作品构成侵权,使被告达到抗辩成功目的。
由此可看出,有限表达作为典型抗辩事由,其理论依据为著作权法基本原则之一的“思想表达二分法在司法实践中适用合并原则而产生的理论基础[9]”,“有限表达”不受保护亦符合思想表达二分法的内在要求[10]。
著作权法不保护抽象的思想、思路、观念、理论、创意、工艺、技术方案等,而只是保护以文字、音乐、美术等各种有形的方式对思想的表达原则。因为任何人都可以用不同的形式自由地表达相同的思想、情感或观点,而思想和情感是人的主观看法和感受,仅存在于人的内在之中,属于主观范畴,保护思想在法律中无法实现。但表达却是将思想、情感传达于外,利用文字、线条、音符、动作等符号所组成的符号形式,将人内在的思想外化为实际客观可重现的智力成果,属于客观范畴,可用法律保护。虽然目前还没有权威的方法给作品中的思想和表达划分一个界限清晰的界定,用于快速判断作品中的思想和表达部分。但著作权法只保护包含作者独创性创作的表现形式,不保护被表达的思想[11],已达成业界共识,而此共识就是著作权法理论上的著名的思想与表达二分法原则。
上述提及的思想与表达二分法原则,起源于知识产权的正当性理论中的效益理论(utilitarian),即以社会福利的最大化为目标,在排他性权利的设置和权利的限制制度之间谋求最佳平衡。因为知识产权制度是激励知识创造、促进经济发展、科技进步与文化繁荣的重要法律制度,但是这种制度的运行是有代价的,这表现为专有权的授予限制了知识和信息的自由流动,专有权和知识产品自由流通、利用直接发生冲突,为此,需要平衡知识专有权和知识共享权之间的利益,以最大限度地增进社会的整体福利。
思想与表达二分法正式被应用于人类知识产权保护司法实践中,源于1879年美国最高法院的Baker V.Selden案[12],通过该案,美国以判例的形式在著作权保护中只保护表达却不保护思想的原则牢固确立起来,成为指导著作权保护的重要核心原则[13]。该案的判词中首次明确区分了“表达可受保护,而思想不可受保护”,改变了以前的判例,因此该案被认为是思想表达二分法原则的最具权威性的先例[14]。
后,美国颁布了《1976年版权法》,该法中102(b)条[15]以成文法规范的方式明确规定了思想表达二分法。TRIPS协议第9条第2款[16]和《世界知识产权组织版权条约》都作出了相似的规定。《台湾版权法》第十条中明确规定,版权仅保护表达,思想、程序、制程系统、操作方法、概念、原理、发现均不受保护。
我国2014年《著作权法修订草案(征求意见稿)》第九条第1款也规定了这一原则:“著作权保护延及表达、不涉及思想、过程、原理、数字概念、操作方法等”。而在我国现行法律中,明文见于《计算机软件保护条例(2013修订)》第二十九条规定“软件开发者开发的软件,由于可供选用的表达方式有限而与已经存在的软件相似的,不构成对已经存在的软件的著作权的侵犯。”以及2018年北京市高级人民法院知识产权法庭发布《北京市高级人民法院侵害著作权案件审理指南》7.3条规定[有限表达][17]。以及《北京市高级人民法院知识产权民事诉讼证据规则指引》其中第3.43 规定[18]。
因思想与表达二分法原则的高度概括性,在实践中思想和表达的界线十分模糊,借鉴文字作品中关于金字塔的比喻,金字塔的底端是最为具体的表达,而金字塔的顶端为概括抽象的思想,当相似的内容越接近顶端越应被归入思想;相反,当相似的内容越靠近底端,则越可趋于表达。因此,针对思想和表达的特征看来,思想是概括抽象的,表达是具体的,而表达是思想的外化的过程,即当思想具体到一定的程度,它就成了表达;反之,当表达抽象一定程度,它就成了思想。因此在对一个具体内容是思想还是表达需要结合具体内容进行分析,若网络游戏规则若要获得著作权法保护,则需针对具体的网络游戏规则进行具体分析并确定其属于思想还是表达,并针对网络游戏规则中属于表达的部分进行保护。[19]

图3 思想与表达界限的金字塔理论示意
三、有限表达与相关概念的辨析
1.有限表达与实质性相似
根据我国学界与司法界的通说观点,著作权侵权需要同时具备“接触”与”实质性相似”两项要件,这也是国际上公认的原则。其中, “接触”指的是接触权利作品的可能性,属事实判断范畴;“实质性相似”关注被诉侵权作品与权利作品的同一性,涉及法律判断。[20](实质性相似判断,是著作权侵权中的核心问题,且目前仍有诸多尚未解决的疑问,但因非本篇文章重点故本次不予重点论述,笔者将在后续的系列文章中出专题对其探究。)目前我国法院判断两部作品是否具有实质性相似通常使用“整体观感法” 或称“整体对比法”、 “抽象分离法 ”或称“部分比较法”。所谓 “整体观感法”,是指以普通观察者对作品整体上的内在感受来确定两部作品之间是否构成实质性相似;而“抽象分离法”是指通过抽象的手段,将作品中的思想、事实或通用元素等不受保护部分予以分离,以作品中受保护的部分进行比对,从而判定两部作品是否构成实质性相似[21]。通过实质性相似概念的界定及判断方法可知,有限表达只是对权利作品与被诉作品做实质性相似判断方法当中的一个手段。
2.有限表达与独创性
独创性是作品的构成要件之一,又称为原创性或创造性,是作品获得著作权保护的首要条件。它是作者自己选择、取舍、安排、涉及的结果,既不是依已有的形式复制而来的,也不是依照既定的程序、程式、手法进行推理和运算而来的,更不是抄袭、剽窃而来的。[22] 根据《著作权民事纠纷司法解释》第15条规定可知,独创性包含两个方面,一是独立完成,二是创作性。既要求成果源于作者本人,又要求该成果具有一定的智力创作性。但如作品构成有限表达的作品则不予保护,由上可知,有限表达是原创的,只不过表达与思想无法剥离而成为唯一或者有限表表达,而不受到著作权法保护。
3.有限表达与极简表达的关系
有限表达体现为语言极为简练,他人用简单语言表达相同含义可采用的表达方式极为有限,符合“思想”的抽象性特征。如果改变行文的先后顺序,则无法表达相同的逻辑和含义,即语言逻辑具有不可突破性和创作空间的局限性。[23]而极简表达,则是使用及其简单的话语把一件事务表达清晰,是一个有选择的表达方式和状态,而有限表达则无可选择的其他表达路径。
四、判断网络游戏规则是否属于有限表达范畴的路径
1.游戏规则具体到一定程度且有可表达的形式
判定游戏规则属于思想还是表达的一般判断方式是看其对规则的描述是否足够具体。若仅是一般性的、概括性的描述,则此种游戏规则属于著作权法保护范围之外的思想领域。
而如何判断游戏规则是抽象性的还是具体性的,中美殊途同归,美国的汉德法官[24]提出“抽象分析法”予以区分思想与表达之间的界限,即将整体的作品内容进行抽象剥离,得到越来越抽象的概念模式,当抽象到了一定的层级,则在这个层级之上的抽象概念就属于思想部分,反之则属于表达。也即此时该游戏规则属于具体的规则,可受到著作权法的保护。我国司法实践中认定游戏规则是否已达到具体标准,在本文已列出的两代表性案件中,法官对此进行了论述。在“拳皇案”中,二审法院认为:具体规则系在基础规则的基础上指引玩家行为的一系列机制及机制的组合,使得整个游戏的玩法与其他游戏相比具有个性或特质。而“太极熊猫案”中,法院则对具体游戏规则是否具体的判断更加直观,即游戏规则具体到了一定程度足以使玩家产生感知特定作品来源的特有玩赏体验。此时,游戏规则越过思想与表达的临界点,构成表达。由于《太极熊猫》游戏的设计师通过游戏连续动态图像中的游戏界面,将单个游戏系统的具体玩法规则或通过界面内直白的文字形式或通过连续游戏操作界面对外叙述表达,使玩家在操作游戏过程中清晰感知并据此开展交互操作,因此这样的游戏规则具有表达性,已满足可获得著作权保护的第一要件。
2.游戏规则未受到特定使用场景下功能性需求限制
因功能性决定设计成分越高,能够个性化取舍、选择、安排、设计等创造的空间就越小。反之,因功能性决定的表达有限性程度越低,进行个性化取舍、选择、安排、设计等创造的空间就越大,思想表达的形式和内容就可以更加丰富、多样,思想和表达的区分就更清晰。如果在技术功能的决定作用之外,已经没有自由表达和创造空间,那就不可能有版权保护。由此,一旦游戏规则中功能性决定的有限表达程度较低,则其将极大可能会划为思想,而不受到表达,如猎杀游戏中,红色代表人物“血量”,蓝色血条代表“魔法值”;再如游戏选器材或换人物装备页面,“→”按钮代表后翻页面,“←”按钮代表前翻页面。当然,上述表示也可使用公有领域来解释。
当游戏规则已具体到一定程度具有表达形式后,亦未受到特定使用场景下功能性需求的限制,则已超越有限表达的范畴,可入著作权保护的表达范围后,下一步需认定其是否具有独创性,本文因篇幅所限,不再探讨独创性问题。
律师简介
徐仲锋 律师 合伙人 深圳
业务领域:
公司业务 | 银行与金融 | 家族财富管理与传承
徐仲锋律师,北京浩天(深圳)律师事务所合伙人,至今已从事金融财务工作18年,从事律师工作21年,既精通财务知识,又熟悉企业管理,既拥有资深律师的经验,又具备金融业务的积累,擅长会计财务,税务,金融,证券,房地产,资本运作等操作和法律业务;在税务筹划、银行借贷、融资担保、风险投资、外商投资、企业股份制改造、境内外股票债券发行上市、公司并购、破产清算、项目策划、企业法律顾问、诉讼与仲裁等方面经验丰富。
电话: +86 133 1697 0368
邮箱:xuzhongfeng@hylandslaw.com
朱艳云 律师 深圳
业务领域:
争议解决 | 知识产权 | 公司业务
朱艳云,法律硕士,主要从事争议解决、知识产权、公司法律事务等领域的业务,曾任国内某头部直播平台公司法务、五百强企业周大福集团深圳子公司法务,亦具有一定的民商事诉讼实务经验,多次荣获就职企业及服务客户的良好评价。







