公司法修改系列实务文章之(二)公司控制权之争——股东临时提案权制度

一、股东临时提案权的立法考量
股东临时提案权是权力配置衡平的产物。美国的公司治理结构多为董事会中心主义,即董事会实际掌握了公司的经营决策控制权,为了防止董事会出现侵占公司股东权益或者侵害公司其他利益相关者的权益的可能,美国制定了股东临时提案权制度,以充分保障股东的利益不被董事会侵害。而在我国公司的治理过程中,常存在大股东控制公司董事会的情况,规定股东临时提案权,是对中小股东权益的有效保护,防止大股东利用董事会侵犯中小股东权益。
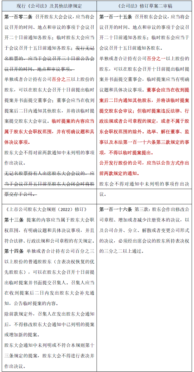
从本次公司法修订来看,对于股东临时提案权制度主要有三点改进,一是临时提案权的股东资格门槛降低,二是临时提案权的内容限制,三是明确董事会具有临时提案审查权。临时提案权的股东资格从现行《公司法》的3%下降至1%,对股东权利,尤其是小股东的利益进行了倾斜保护,同时也是对董事会权利的制约。《公司法》修订草案二审稿新增规定,选举、解任董事、监事以及修改公司章程、增加或者减少注册资本、公司合并、分立、解散或者变更公司形式等事项,不得以临时提案提出。以上股东会临时决议的禁止事项涉及公司重要人员、公司资本的变动,属于对公司经营治理有重要影响的事项,不能以临时议案的形式仓促提出并决议,一方面维护了公司治理结构的稳定,另一方面,防止在控制权争夺过程中,一方股东突击提起前述议案,滥用股东临时提案权损害其他股东利益。从现行《公司法》第一百零二条的表述来看,仅规定了“董事会应当在收到提案后二日内通知其他股东,并将该临时提案提交股东大会审议”,并未明确授权董事会对股东提案进行审查。《公司法》修订草案二审稿则明确提出,临时提案违反法律、行政法规或者公司章程的规定,或者不属于股东会职权范围的,董事会可以不通知其他股东临时提案,或不将该临时提案提交股东会审议。如此,董事会就享有了股东临时提案的审查权。一方面有利于提高审议效率,另一方面对股东权利进行制约,防止“垃圾”提案,保障提案质量。当然,该条的弊端是留给董事会主观裁量的余地过大,如果董事会故意将股东提起的临时议案认定为“不属于股东会职权范围”,将使得股东临时提案权制度的设立失去价值,因此有必要对董事会的审查权予以规制,并赋予股东寻求救济的途径。
二、《公司法》修订草案二审稿施行下股东临时提案权制度的实践
(一)关于提案主体
在《公司法》修订草案二审稿施行前,部分上市公司出于限制“野蛮人”临时提案干扰公司正常经营管理的目的,会在公司章程中对行使临时提案权的股东持股比例、持股时间作出额外限制,提高临时提案权的行使门槛。例如,汇中股份(300371)披露的《公司章程》(2022年5月)第55条第2款规定:“连续一百八十日以上单独或者合计持有公司百分之三以上股份的股东,可以在股东大会召开十日前提出临时提案并书面提交召集人。”[1]宁波中百(600857)《公司章程》第四十八条规定:“单独或者合计持有公司 10%以上股份的股东有权向董事会请求召开临时股东大会,并应当以书面形式向董事会提出。”[2]
但《公司法》修订草案二审稿将临时提案权的股东持股比例由3%下降至1%,且并未对持股时间进行限制,可见《公司法》修订草案二审稿对股东临时提案资格的要求趋于宽松,对于公司擅自提高临时提案权行使门槛的做法并不支持。
前述立法态度在此前的监管过程中也有迹可循。例如,2018年5月,宁波中百(600857)公告拟修改公司章程为:“连续270日以上单独或者合计持有公司 3%以上股份的股东,可以在股东大会召开 10 日前提出临时提案并书面提交召集人。”随即收到上海证券交易所的问询函,要求公司说明是否不当提高了股东行使提案权的法定资格标准,是否构成对股东提案权的限制。[3]最终,宁波中百在《公司章程》中删去了关于270日持股时间的限制。由此可见,公司在制定公司章程时应尽量避免过分限制股东提案权的行使,不得擅自提高行使临时提案权的持股比例,或附加持股时间等额外添加,否则该章程规定存在被法院认定无效的风险。
(二)关于提案内容
《公司法》修订草案二审稿对股东临时提案的内容进一步予以规制,禁止选举、解任董事、监事,以及修改公司章程、增加或者减少注册资本、公司合并、分立、解散或者变更公司形式等事项以临时议案的形式提出。这一新增规定将有效限制恶性争夺董事会席位、维持公司稳定运营。
在现行《公司法》下,公司往往通过提高选举、解任董事、监事议案的提案股东资格实现上述目的。例如,东北制药(000597)《公司章程》(2021年7月)第八十三条规定:“董事、监事候选人分别由董事会、监事会提出,合并持有公司股份总额 10%以上的股东可以书面方式向董事会提名董事、监事候选人,并附所提候选人简历等基本情况。”此外,公司还会选择通过董事会对议案的审查环节,将提名或罢免董事、监事的议案拦截在股东大会议案之外。例如,皖通科技(022331)股东西藏景源企业管理有限公司提请罢免董事和提名董事候选人的6项议案、股东王亚东和林木顺提请罢免董事的5项议案被董事会否决,理由为:“提案具有不正当目的,该临时提案不利于公司经营稳定且必要性不足, 同时给市场释放了决策层和管理层不稳定的信号,损害了公司和全体股东的根本利益,因此西藏景源存在滥用股东权利的情形,违反了公司章程第三十七条规定的股东义务,也违反《深圳证券交易所上市公司业务办理指南第8号—股东大会》的规定。”[4]
《公司法》修订草案二审稿将前述“重大事项突袭提案”的情形明确排除在临时提案的范围之外,将影响董事、监事席位以及公司资本和形式的恶性提案在法律的层面予以规制,是对公司自治的适当介入。此项变化也是对提案股东持股比例降低的关联调整,尽管股东形式临时提案权的门槛降低,但并不意味着对股东可以任性提案,而是从提案内容予以制约,实现了股东权利与公司经营稳定的利益平衡。
(三)关于董事会审查权的边界
在《公司法》修订草案二审稿出台之前,实践中由董事会对股东的临时提案进行审查已经较为常见,《公司法》修订草案二审稿调整了现行《公司法》关于股东临时提案审查的相关表述,将临时提案审查权明确规定为董事会的一项权利,同时也是董事会的一项责任。但董事会的审查权边界仍待司法解释予以明确,从上市公司披露信息来看,董事会对股东临时提案的内容进行形式审查还是实质审查存在较大争议。
根据上交所《上市公司信息披露监管问答(第二期)》的内容,董事会的临时提案权仅限于形式审查。“根据公司法等有关规定,单独或者合计持有公司3%以上股份的股东可以向股东大会提出临时提案,但应当在召开 10日前提出。提案需要满足以下要求:一是符合法律、行政法规和公司章程的有关规定;二是属于股东大会职权范围;三是有明确议题和具体决议事项。这一提案权,是《公司法》规定的一项基本股东权利,原则上不应予以限制。根据《上市公司股东大会规则》第十四条的规定只要股东的临时提案符合上述要求,股东大会召集人就应在收到提案后的2日内发出股东大会补充通知,公告临时提案的内容,及时将相关临时提案提交股东大会审议。”按照前述规定,股东大会召集人对股东提案的内容没有进行实质审查的职权,公司董事会作为召集人时,原则上也无需专门召开会议进行审议,其在收到股东相关申请时,只要核实提议股东资格属实、相关提案符合前述三项要求,就应当将其提交股东大会审议。如果董事会认为股东资格相关形式要件不齐备或议案相关资料不完整,应当一次性向股东提出补充提交要求,不应无故拖延甚至拒不将其列入股东大会议案。
但从实务的角度出发,公司董事会对临时提案进行实质审查的情况也较为常见。例如,兆新股份(002256)于2019年12月2日发布的《董事会关于公司股东向公司2019年第五次临时股东大会提请增加临时议案的特别声明公告》显示:公司董事会认为上述四项临时议案违反了《劳动合同法》等相关法律的规定,根据公司《股东大会议事规则》第十三条和《公司章程》第五十二条的规定,“提案的内容应当属于股东大会职权范围,有明确议题和具体决议事项,并且符合法律、行政法规和《公司章程》的有关规定”,上述四项临时议案的内容均不符合法律、行政法规和《公司章程》的有关规定,公司董事会否决了将上述四项临时议案提交至公司2019年第五次临时股东大会审议。[5]由此可见,董事会对临时提案的内容是否违反法律法规做出了实质审查。
根据《公司法》修订草案二审稿的规定,董事会有权在出现以下情形时否决临时提案:
1. 提出提案的股东不符合持股比例等主体资格要求;
2. 超出提案规定时限;
3. 提案没有明确议题或具体决议事项;
4. 提案内容违反法律、行政法规或者公司章程的规定;
5. 提案不属于股东大会职权范围;
6. 提案的内容属于选举/解任董事监事、修改公司章程、增减注册资本、合并、分立、解散、变更公司形式。
在审议提案内容是否违反法律、行政法规或者公司章程的规定时,难以限定董事会对提案行使形式审查权或实质审查权。公司法一方面不便过度干涉公司自治,另一方面,明确董事会的提案审查权但并未对审查程度进行特别限制,实则有扩张董事会权利、默许实质审查的倾向。在此情况下,应当扩宽提案股东的权利救济途径,当董事会超越职权、不当行使审查权时,股东得以维护自身合法权益,对董事会权力进行牵制。
三、公司实务指引
临时提案被董事会否决,股东如何救济?
第一,如股东议案无法提交至股东大会,股东可自行召集股东大会。《上市公司股东大会规则》第九条对于股东自行召集股东大会的相关事宜做了如下规定:单独或者合计持有公司10%以上股份的股东,可以向董事会提请召开临时股东大会,董事会不同意召集的,其可以向监事会书面提议召开临时股东大会。监事会也不召集的,连续90日以上单独或者合计持有公司10%以上股份的股东,可以自行召集和主持股东大会。符合资格的股东提请或自行召开股东大会的,上市公司应当及时予以披露。《公司法》修订草案二审稿第一百一十四条第二款也有相同规定。
第二,如股东认为公司董事会、股东大会的召集程序、决议内容违反了相关法律法规,可向有管辖权的法院提起诉讼,确认决议不成立、无效或予以撤销。根据《公司法》修订草案二审稿第二十五条规定,公司股东会、董事会的决议内容违反法律、行政法规的无效;二十六条规定,股东会、董事会的会议召集程序、表决方式违反法律、行政法规或者公司章程,或者决议内容违反公司章程的,股东可以自决议作出之日起六十日内,未被通知参加股东会的股东自知道或者应当知道股东会决议作出之日起六十日内,请求人民法院撤销;二十七的规定,有未召开股东会、董事会会议作出决议、股东会、董事会会议未对决议事项进行表决、出席会议的人数或者所持表决权数未达到本法或者公司章程规定的人数或者所持表决权数、同意决议事项的人数或者所持表决权数未达到本法或者公司章程规定的人数或者所持表决权数之情形,公司股东会、董事会的决议不成立。






