公司法修改系列实务文章之(三)公司控制权之争——股东失权制度

一、现行《公司法》股东除名规则的缺陷
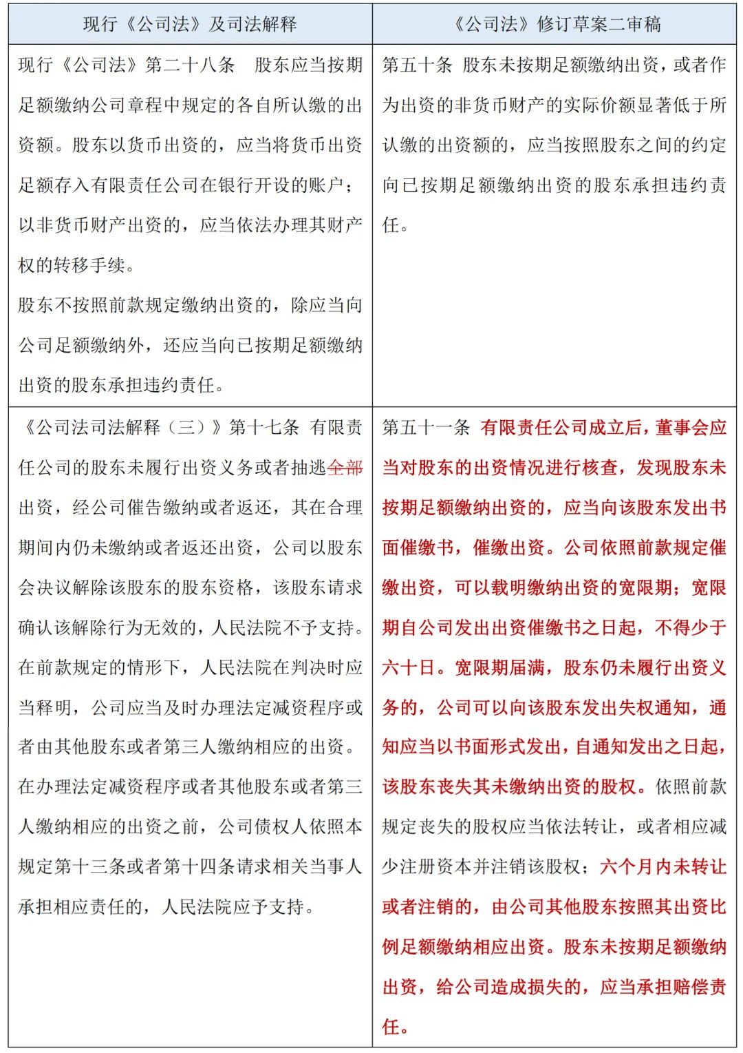
根据现行《公司法》第二十八条,公司股东具有足额出资的义务,但对于不足额出资的股东,该条仅规定对于已按期足额缴纳出资股东的违约责任,并未从股东权利和股东资格层面对瑕疵出资股东予以规制。随即,最高人民法院于2020年颁布了《最高人民法院关于适用〈中华人民共和国公司法〉若干问题的规定(三)》(以下简称"《公司法司法解释(三)》"),并在第十七条明确规定了股东除名规则,该条系人民法院针对瑕疵出资导致的股东僵局而规定的条款。该等条款适用的前提是,股东完全未履行出资义务或抽逃全部出资。该条款需要经过的程序一是公司催告,二是公司通过解除股东资格的股东会决议。在上述前提和程序均满足的条件下,公司才可能通过法院判决的形式,确认可以适用股东除名规则,公司可以通过办理法定减资程序或其他股东或第三方缴纳出资的方式,将相应的股东除名。
在现行《公司法》及其司法解释的规定下,若股东履行了部分出资义务,即使实缴比例很小,其他股东也不能强制适用股东除名制度除去其股东资格,只能依据《公司法司法解释(三)》第十六条对瑕疵股东未缴或抽逃部分出资对应的股东权利进行合理限制,且这种限制应只针对瑕疵股东的自益权,即利润分配请求权、新股优先认购权、剩余财产分配请求权等股东为获得自身利益而行使的权利。实则难以对瑕疵出资行为进行有效规制,也不能从根本上解决因瑕疵出资或抽逃出资而导致的股东僵局。
在此情况下,部分股东选择直接召开股东会将其除权。当然,随之而来的是瑕疵股东提起的公司决议效力确认之诉或公司决议撤销之诉等。例如,在最高人民法院(2016)最高法民申237号案中,股东尹某抽逃增资款,被公司决议解除相应股权。尹某遂向法院提起诉讼,认为案涉股东回决议违法,请求法院确认其股东资格。最高院认为“尹某抽逃增资款事实存在,在公司催讨后并未补足,公司股东会可以解除其相应股权。”[1]最终对公司股东会决议的效力认可,维护了完全出资股东的合法权益。尽管,部分法院对股东直接召开股东会将瑕疵股东除名的救济途径予以支持,但诉讼程序必将耗费大量的时间和金钱,使得公司和完全出资股东的维权成本较高。
二、《公司法》修订草案二审稿规定打破股东僵局,有效维持公司资本
《公司法》修订草案二审稿引入了股东失权制度,且规定了与《公司法司法解释(三)》第十七条不同的适用条件。“股东未按期足额缴纳出资的”不仅局限于完全未履行出资义务此一种情形,股东未足额出资的,而是包括了在股东的出资义务到期时,股东未全部缴纳或部分未缴纳出资的所有情形。由此,《公司法》修订草案二审稿修正了《公司法司法解释(三)》中“全无”“全部”等绝对表述,扩宽了股东失权制度的适用条件,将股东部分未缴纳出资情况纳入失权范围,有效打破了因瑕疵出资股东仅缴纳小部分出资却掌握公司控制权而带来的股东僵局,有利于公司治理和中小股东的权益保护。根据《公司法》修订草案二审稿的规定,在经发出书面催缴书、发出失权通知的程序后,股东即丧失股东资格,失权通知发出之日即为瑕疵股东失权之日。此外,《公司法》修订草案二审稿明确指出向股东发出书面催缴书催缴出资的责任机构是董事会,相比现行《公司法》仅规定“经公司催告缴纳或者返还”更为明确,增强了股东除名制度的适用性,避免因催告主体不明而使得股东之间陷入僵局。
《公司法》修订草案二审稿还规定了股东失权制度是善后程序,即公司应在6个月内就失权股东对应的股权进行依法转让或履行减资程序。相比《公司法司法解释(三)》规定,由法院要求公司“及时”办理法定减资程序或者由其他方缴纳相应的出资,《公司法》修订草案二审稿明确了6个月的办理时限,并将减资或股权转让规定为公司的法定义务,否则应由其他股东按比例补足出资,最大程度维持了公司资本,避免因股东失权而导致公司利益受损。
三、股东失权制度价值分析
股东失权制度源于《德国有限责任公司法》和《联邦德国股份制法》[2],是指当股东未能按照法律规定与公司章程规定按期缴纳出资时,公司以谨慎方式催告其在一定的宽限期限内缴纳出资,若该股东仍未履行缴纳出资义务,则公司可以遵循一定程序剥夺其股东权利,宣告其丧失相应股权。股东失权的制度价值在于维护公司资本维持原则、保护中小股东合法权益和维持公司正常运营。
(一)维护公司资本维持原则
资本维持原则是公司法的资本三原则之一,按照我国现行《公司法》的规定,股东对公司负有按照法律规定与公司章程之规定按期足额出资的义务,如此一来,公司资本充实,便于正常开展经营活动。在股东失权制度的作用下,若股东未能履行足额缴纳出资义务,则公司可以按照规定方式催告并给予其一定的宽限期,如果其在宽限期内仍不缴纳出资,则公司可以通过规定程序宣告其丧失未出资部分股权,这将直接导致股东丧失未出资部分股权的全部权益,对未完全履行出资义务的股东形成威慑,保障了公司资本充实。该制度不仅保障了公司利益,实则也是对公司各个股东及债权人利益的保障。
(二)保护中小股东合法权益
根据我国现行《公司法》的规定,公司设立后,如果作为发起人的股东未履行或者未全面履行出资义务,则公司可以请求该发起人补足,同时可以请求公司设立时的其他发起人对此承担连带责任;且债权人亦可以请求该股东在未出资本息范围对公司债务不能清偿的部分承担补充赔偿责任,同时可以请求公司的发起人承担连带责任。因此,股东未履行出资义务将给其他发起人股东带来极大的风险,而股东失权制度将有利于及时敦促未出资股东履行出资义务,如不履行出资义务,则其他股东可以通过一定程序宣告未出资股东丧失股东权利,对其股权予以转让或减资等处理,以降低其他股东可能承担连带责任之风险。
由于股东瑕疵出资行为并不直接导致其股东资格及股东权利的丧失,在现行《公司法》实行下,存在未出资股东仍享有公司治理等各项权利的情形。尤其是瑕疵出资股东持有股权份额较大,且足以形成对公司的控制时,极易引发股东权利的滥用,影响其他股东合法权益。《公司法》修订草案二审稿新增的股东失权制度则为其他股东,特别是中小股东提供了争夺公司控制权、维护自身合法权益的有效路径,即其可以利用股东失权制度宣告未出资股东的股权丧失,并受让失权股东名下的股份及权益,逃离大股东对其股东权益的侵害。
(三)维持公司正常运营
鉴于股东出资义务与股东资格并非完全相关,有的股东尽管并未履行实际出资义务,但由于其所持有的股权比例较多,则其很有可能获得对公司治理的控制权。与之相对的,有的小股东尽管已经履行出资义务,但由于其持有股份比例较小,难以实际参与公司治理,且双方的对抗态势极易造成公司治理僵局,不利于公司长期稳定运营。而股东失权制度可以从出资层面有效制约股东,实现各方权益平衡,保障公司正常运营。
四、股东失权制度对公司控制权的实务指引
已经按照公司章程履行出资义务的股东在经过法定程序后,即可向瑕疵出资股东发出失权通知,并通过减资或转让的方式强制瑕疵股东退股,保证公司正常运营管理。已合法出资的股东即可通过受让瑕疵股东名下股权或履行公司减资程序的方式,夺回公司控制权。
在发出催缴通知阶段需要注意,目前《公司法》修订草案二审稿仅规定发出催缴通知的主体为董事会,并未赋予股东催缴的法律资格。因此,若股东自行向瑕疵股东发出催缴通知并不产生公司法上的法律效果。
同时,在催缴程序完成后,根据《公司法》修订草案二审稿规定应由“公司”向瑕疵股东发出失权通知。通常理解,此时对外生效的法律文件应当是加盖公司印章的失权文件,但由哪个主体启动相关程序,尚未明晰。如果按照前后一致性的文义解释,可以理解为继续由董事会行使职权,但从股东会及董事会的权力构架角度,笔者认为,公司先行召开股东会,形成合法有效的决议,再向瑕疵股东发出失权通知应当作为首选方式。股东会的有效表决,笔者认为有效投票权三分之二决的制度设定要优于过半数的制度设定,理由在于,草案二稿第五十一条规定了减少注册资本的最终呈现形式,这显然属于公司重大事项,失权的决定理应被慎重对待。
本条明确规定,失权通知自发出之日起,该股东即丧失未补缴或未返还出资部分所对应的股权。同时进一步规定,“六个月内未转让或者注销的,由公司其他股东按照其出资比例足额缴纳相应出资”。但笔者认为,该部分出资应当由同意的股东进行补足,而非其他股东,毕竟,启动失权程序并非只有利而无害,所有股东在进行决策时,都会进行利弊权衡,应当会存在不同意立即启动失权程序的已实缴股东,此时,应当充分尊重他们的意思表示,并在法律后果归属时,予以体现。
【注】
[1] 最高人民法院(2016)最高法民申237号民事裁定书。
[2] 参见杜景林等译:《德国股份公司法·德国有限责任公司法·德国公司改组法·德国参与决定法》,中国政法大学出版






