股东的身份枷锁与制度公平 - 新公司法解释(征求意见稿)对公司债权人追加路径的限定与重构
作者:孙艺茹、陈宇翔、魏剑锋
目 录
一、制度溯源:从实践争议到规则明晰
二、规则冲突:《追加规定》与《征求意见稿》比对
三、修规建议:冲突分析与路径选择
(一)未届期股权转让:《征求意见稿》第43条与《追加规定》第19条
(二)出资加速到期:《征求意见稿》第24条与《追加规定》第17条
(三)公司人格否认:《征求意见稿》第6条与《追加规定》第20条
(四)遗留模糊地带:抽逃出资股东的追加问题
四、总结展望:程序正义下的规则重构
12
摘要
2024年7月1日,新《公司法》正式施行,第88条关于股权转让人承担补充出资责任且溯及既往的规定引发广泛争议。两个月后的2024年9月,笔者代理的一起被执行案件,收到了人民法院一份“反向声浪”裁定,驳回要求债务人公司历史沿革中的所有前股东承担补充出资责任的追加申请。这一裁判比最高院废除第88条溯及既往规定的批复早了整整3个月。本文构思始于彼时。
2025年9月30日发布的《最高人民法院关于适用〈中华人民共和国公司法〉若干问题的解释(征求意见稿)》(以下简称"《征求意见稿》")对公司债权人追索股东责任路径进行了根本性重构,通过第6条、第24条、第43条等条款,严格限制了公司债权人在执行程序中直接追加公司股东/前股东的做法,确立了涉及实体争议须“另行起诉”的原则,体现了司法理念向程序正义与实体公正并重的转变。而现行《最高人民法院关于民事执行中变更、追加当事人若干问题的规定》(以下简称"《追加规定》")的第17-20条与新规尚存潜在冲突。
本文逐一分析了“未届期股权转让”、“出资加速到期”、“公司人格否认”及“抽逃出资”等情形在执行程序中的适用问题,并提出了对《追加规定》相应条款进行限缩解释或直接修改的建议,以弥合规则裂痕。期盼为司法实践统一裁判尺度、市场主体明晰行为预期,提供应尽的实务参考。
一、制度溯源:从实践争议到规则明晰
在公司作为被执行人财产不足以清偿债务时,能否在执行程序中直接追加股东或前股东为被执行人,长期以来是司法实践中的争议焦点。在认缴资本制背景下,争议最为集中的情形是股东在出资期限尚未届满时转让股权情形。《追加规定》第19条,在公司财产不足以清偿债务时,可追加“未依法履行出资义务即转让股权”的原股东。然而,该条文中的“未依法履行出资义务”存在解释分歧:一种观点认为仅限于出资期限届满后未履行出资义务即转让股权的情形;另一种观点则认为,亦可扩大解释至出资期限尚未届满即转让股权的情形。以往的司法实践中,部分法院倾向于扩大解释,并由此衍生出以转让时点公司债务是否形成作为识别“逃废债”的标准。然而,该标准缺乏明确的立法依据,学界亦对“未依法履行出资义务”这一模糊表述多有诟病。
2025年9月30日,《征求意见稿》的发布为上述争议提供了明确指引,第43条规定,不得在执行程序中追加未届出资期限即转让股权的前股东,相关实体争议应通过诉讼程序解决。法理逻辑在于,判断未届期转让股权的股东是否存在逃废债意图、转让时点是否具有合理性等问题,通常涉及大量事实与证据的实体审查,更适合通过具有完备庭审程序的诉讼予以认定。
有幸的是,《征求意见稿》出台前,笔者团队经历了一起具有前瞻性的司法实践。新《公司法》于2024年7月1日施行后,同年9月,笔者团队接受委托代理某债务人公司成立十余年间的数名前股东,成功驳回公司债权人的追加被执行人申请。彼时,新《公司法》第88第1款明确股权转让人应对出资承担补充责任,且最高院在《关于适用〈中华人民共和国公司法〉时间效力的若干规定》中明确该条款溯及既往,相关争论不绝于耳。诸多不利局面下,我们在听证中坚持:不宜未经实体审判程序,直接追加未届期转让股权的前股东为被执行人。深圳中院最终前瞻性地驳回了债权人的追加申请。3个月后,最高院以批复形式明确,新《公司法》第88条第1款仅适用于2024年7月1日之后发生的未届出资期限的股权转让行为。此外,多地法院(如郑州中院)亦对此类追加前股东问题予以重视,不支持公司债权人直接在执行程序中申请追加前股东的请求。[1]
除第43条外,《征求意见稿》还通过多个条款系统性限制了通过执行程序追加股东的范围:

二、规则冲突:《追加规定》与《征求意见稿》比对
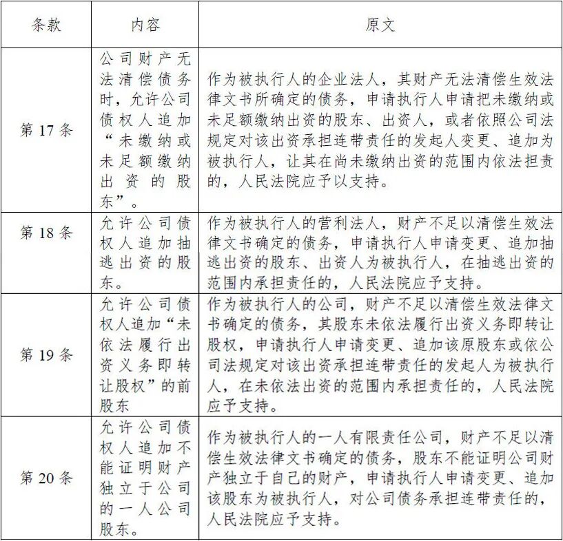
在《征求意见稿》对追加股东路径进行限定的情况下,现行有效的《追加规定》仍有多个条款允许债权人追加股东/前股东:

经比对,《追加规定》与《征求意见稿》存在以下冲突条款:

三、修规建议:冲突分析与路径选择
(一)未届期股权转让:《征求意见稿》第43条与《追加规定》第19条
冲突根源在于《追加规定》第19条中“未依法履行出资义务即转让股权的原股东”这一表述的范围界定,即其是否包含“未届出资期限即转让股权的股东”。
对《追加规定》第19条有两种解释:
1.扩大解释:部分法院为保护债权人利益,将符合出资加速到期条件的未届期转让行为,也解释为“未依法履行出资义务”,从而允许在执行程序中追加。
扩大解释在新《公司法》出台前普遍存在,如北京三中院(2020)京03民终3634号等执行异议之诉中,法院认定公司未能清偿到期债务已具备破产原因,符合出资加速到期条件,股东在未缴清出资情况下转让股权应承担补充责任。
2.狭义解释:认缴制下股东在出资期限届满前享有法定的期限利益,其未缴付出资的行为不具有违法性。因此,第19条仅适用于出资期限已届满但未履行或未全面履行出资义务即转让股权的情形。
新《公司法》出台后,司法实践已明显呈现出向狭义解释转向的趋势。例如,四川省南充市中级人民法院在(2025)川13民终2994号案中指出:“在执行中追加未届出资期限即转让股权的转让股东为被执行人,不符合《追加规定》法定追加被执行人情形,不应通过追加、变更被执行人异议之诉处理,债权人应通过股东损害公司债权人利益责任纠纷处理。”山西省高级人民法院在(2025)晋民终158号案中也明确区分了“未履行”与“未到期”,认为出资未到期转让股权不属于“未履行出资义务”。
《征求意见稿》出台后,对《追加规定》第19条“股东未依法履行出资义务即转让股权”有两种处理方式:
1.维持条文不变,但通过限缩解释,将《追加规定》第19条适用范围严格限定于出资期限已届满而未出资的情形,使《征求意见稿》43条专门规制未届期转让的情形,二者形成互补。
2.为适配《征求意见稿》第43条对《追加规定》第19条作对应修改。
诚然,能够通过法律解释明确《追加规定》第19条与《征求意见稿》第43条可并行适用,不存在矛盾,但为给司法实践提供更清晰指引,笔者建议对《追加规定》进行配套修改,将“未依法履行出资义务即转让股权”改为“出资期限届满后未全面履行出资义务即转让股权”,即:作为被执行人的公司,财产不足以清偿生效法律文书确定的债务,其股东出资期限届满后未全面履行出资义务即转让股权,申请执行人申请变更、追加该原股东或依公司法规定对该出资承担连带责任的发起人为被执行人,在未依法出资的范围内承担责任的,人民法院应予支持。
(二)出资加速到期:《征求意见稿》第24条与《追加规定》第17条
《追加规定》第17条“未缴纳或未足额缴纳出资的股东”同样存在解释上的分歧:
1.扩大解释:认为该表述包含因加速到期而视为未缴纳的情形,以及出资期限已届满但未缴纳的情形。
2.狭义解释:认为仅指出资期限已届满而未缴纳或未足额缴纳的情形。
《征求意见稿》未出台之前,上述问题因缺乏法律明确规定,实践中存在争议。一部分法院认为可以追加,主要法律依据是《追加规定》第17条,结合《公司法司法解释三》第13条关于公司债权人可请求未履行或者未全面履行出资义务的股东在未出资本息范围内对公司债务不能清偿的部分承担补充赔偿责任的规定,以及《九民纪要》第6条关于公司无财产可供执行则可请求出资期限未届满的股东补充赔偿的规定。例如深圳中院(2022)粤03执异388号案件,引用了前述三个条款追加出资期限尚未到期的现股东,达成了在执行阶段的加速到期。
也有部分法院不支持在执行阶段追加股东,持此观点的法院认为《追加规定》第17条规定的“未缴纳或未足额缴纳”仅指出资期限已届满却未出资的股东。例如最高人民法院在(2023)最高法民申2920号民事裁定书中指出:“执行程序中追加新的主体为被执行人要遵循法定原则,即追加被执行人必须有法律、司法解释的明确规定。目前并无法律、司法解释规定能在股东认缴出资期限尚未届至时,以出资加速到期为由,追加该股东为被执行人。所以,无论案涉股东认缴出资期限是否应当加速到期,均不应在执行程序中直接追加该股东为被执行人。”
针对上述争议,近期最高院民二庭在法答网上对该问题的回复意见为:出资认缴制情形下,我们倾向于不支持以出资加速到期为由追加被执行人。最高院指出,执行程序中追加新的主体为被执行人要严格遵循法定原则,《追加规定》第17条所规定的“未缴纳或未足额缴纳出资”仅指该股东违反出资义务、出资不实的情形,而认缴出资情形下未届出资期限时,股东依法享有期限利益,其不缴纳出资不属于出资不实的情形,不能据此追加被执行人。以上观点最终通过《征求意见稿》第24条以规范形式固定。因此,若《征求意见稿》通过,则《追加规定》第17条“未缴纳或未足额缴纳出资的股东”一词,采狭义解释为宜。
从狭义角度作出解释的结论,也更契合《追加规定》的立法本意。现行2020版《追加规定》系在2016版基础上修订而成,其中第17条的条文内容未作任何修改。回溯《追加规定》2016版的出台背景可知,彼时《九民纪要》关于股东出资应否加速到期的规定尚未发布,当时《公司法(2013修正)》亦未确立出资加速到期制度。由此可见,《追加规定》制定时,立法本意并未将出资加速到期的情形纳入考量范畴。鉴此,不应将因出资加速到期而视为未缴纳的情形,纳入《追加规定》第17条所界定的“未缴纳或未足额缴纳”的适用范围。
为杜绝歧义,笔者建议对《追加规定》第17条的措辞进行配套修订,将“未缴纳或未足额缴纳出资的股东”修改为“已届出资期限而未缴纳或未足额缴纳出资的股东”:作为被执行人的营利法人,财产不足以清偿生效法律文书确定的债务,申请执行人申请变更、追加已届出资期限而未缴纳或未足额缴纳出资的股东、出资人或依公司法规定对该出资承担连带责任的发起人为被执行人,在尚未缴纳出资的范围内依法承担责任的,人民法院应予支持。
(三)公司人格否认:《征求意见稿》第6条与《追加规定》第20条
《追加规定》第20条允许公司债权人追加不能证明财产独立于公司的一人有限责任公司股东,而《征求意见稿》第6条规定不得在执行程序中直接追加滥用公司法人独立地位的股东,二者间形成规范冲突。
对此冲突,理论上存在两种可能的解释路径:
1.特别法优先于一般法:《追加规定》第20条针对“一人有限责任公司”这一特殊主体设置了专门规则,构成特别规定,即便《征求意见稿》第6条对股东追加程序作出了一般性规定,仍应优先适用《追加规定》第20条的特别规则。此外,从实务角度考量,一人有限责任公司产权结构单一,股东与公司财产极易发生混同,允许在执行程序中直接追加股东,有助于提高债权实现效率,防止股东通过公司形式逃避债务。
2.新法优于旧法:《征求意见稿》作为新近制定的司法解释,其第6条明确将公司人格否认等实体争议排除出执行程序,当新的一般规定与旧的特别规定不一致时,应当优先适用新法规定。
我们倾向于第二种解释。首先,“新法优于旧法”原则在司法解释更新中具有优先适用性,《征求意见稿》第6条体现了程序正义理念的最新发展,应当作为审理新近案件的主要依据,且该条款未对一人有限责任公司作任何例外规定,理应一体适用。其次,公司人格否认的认定需要对财产混同、业务混同、人事混同等高度复杂的事实进行实质性判断,属涉及实体权利义务的重大事项,宜通过实体程序审查。
(四)遗留模糊地带:抽逃出资股东的追加问题
《征求意见稿》系统性地将多数实体争议引向诉讼程序,但未对《追加规定》第18条所允许的公司债权人对抽逃出资股东直接追加路径作出额外调整。笔者认为,基于程序正当性要求,对抽逃出资股东的追究亦应遵循“诉讼优先”原则。
1.抽逃出资的实体判断应回归诉讼程序
首先,《追加规定》第18条在《征求意见稿》倡导通过诉讼程序解决实体争议的理念下值得商榷。确认股东是否构成抽逃出资,需要综合审查资金转出的真实性、目的、程序以及对公司资本的影响等多项复杂事实,常涉及公司与股东之间的资金往来性质、财务报表审计等专业判断。这本质上与判断未届出资期限的股东是否存在“恶意”以适用加速到期同属实体争议。根据“举轻以明重”法理,对于未届期转让股权的行为,尚因存在实体判断难度而不得直接追加,那么对于性质可能更为恶劣、手段更为隐秘、事实认定更为复杂的抽逃出资行为,亦不应由执行机构进行判断。《征求意见稿》强调的“审执分离”原则,在此应得到一体遵循。因此,建议删除《追加规定》第18条。
2.对抽逃出资后即转让股权股东的追加程序未明
《追加规定》第18条、《征求意见稿》均未涉及能否追加抽逃出资后即转让股权的前股东。前股东的违法责任本不因其转让股权而免除,但执行机构是否有权穿透股权转让关系去审查和追加前手股东,实践中已存争议。从体系解释角度,《追加规定》将第17条“未缴纳或未足额缴纳出资”、第18条“抽逃出资”、第19条“未依法履行出资义务即转让股权”分列为三个独立条款,因此无法当然推出第19条“未依法履行出资义务即转让股权”适用范围可包含“抽逃出资”情形。这一争议在《公司法解释(三)》第18条的适用中同样存在。该条规定股东“未履行或者未全面履行出资义务”需承担补充赔偿责任。(2013)民申字第1795号案中,最高人民法院曾明确持文义限缩立场,强调应严格按照条文文义理解“未履行出资义务”的范围,不宜任意扩张。
但司法实践长期存在将“抽逃出资”实质纳入《追加规定》第19条追加范围的做法。如天津高院(2020)津民终527号执行异议之诉案:“从尹某两次出资后又将出资资本金大部分转出及转款后公司账户余额看,尹某的行为已经实质削弱了坤磊公司履约、偿债等能力,构成对坤磊公司权益的损失。故尹某作为坤磊公司的股东未依法履行出资义务即转让股权,符合《追加规定》第十九条的情形”。
基于当前司法改革中深化审执分离的明确导向,对抽逃出资行为的责任追究宜整体回归实体诉讼模式,不再通过执行程序直接处理。2025年7月14日发布的《中共中央关于加强新时代审判工作的意见》明确“深化审判权和执行权分离改革,健全国家执行体制。”其核心要义在于严格区分审判职能与执行职能的边界,强化对涉及实体争议事项的程序保障。《征求意见稿》对未届出资期限股权转让等情形所设定的程序限制,正是贯彻上述改革思路的具体体现。因此,建议在正式稿中进一步明确,无论是对抽逃出资的现股东抑或前股东,债权人均应通过诉讼方式主张权利,不得在执行程序中直接申请追加。
四、总结展望:程序正义下的规则重构
《征求意见稿》通过体系化的制度设计,完成了对债权人追索股东责任路径的根本性重构:从倚重执行效率的“直接追加”模式,转向恪守程序正义的“另行起诉”模式。这一技术性调整是司法理念的深刻演进,标志着从“效率优先”向“程序公正与实体正义并重”的价值转向。其核心在于通过厘清审判权与执行权的边界,在保护债权人利益与尊重股东期限利益之间建立更为精细、合理的平衡机制。
此次范式转换对各方主体均带来系统性影响。债权人需调整维权策略,从事后执行转向事前风险防范与事中证据准备,强化通过诉讼程序解决实体争议的意识和能力。股东(尤其是前股东)的期限利益与程序权利获得更坚实的制度保障,避免因程序简化而陷入不可预见的责任风险。对于司法实践而言,新规则有望统一长期存在的裁判尺度分歧,提升法律适用的确定性、可预期性与公信力。
展望未来,随着《征求意见稿》落地实施,有必要对《追加规定》等既有规则进行体系化梳理与配套修订,以弥合规则冲突、实现制度协同。在“程序正义”理念的引领下,公司资本制度的司法保障将步入权责清晰、程序规范、裁判统一的新阶段,为营造稳定、公平、可预期的营商环境提供坚实法治支撑,推动市场经济在法治轨道上高质量发展。
【注】
[1] 参见郑州市中级人民法院:《关于追加股东为被执行人的处理意见》。






